内容介绍
内容介绍
- Arduino MKR SD Proto Shield 是一款专为 MKR 系列开发板设计的扩展板,它提供了一种简便的方法来连接 SD 卡,从而增强了 MKR1000 的物联网(IoT)功能。它不仅可以用于存储网络或主板读取的传感器数据,还提供了一个小型的原型设计区域,方便用户焊接组件和进行原型开发。
附件下载
PCB生产文件-ncl30076led1gevb_gerber.zip
原理图-ncl30076led1gevb_schematic.pdf
物料清单文件-ncl30076led1gevb_bom_rohs.pdf
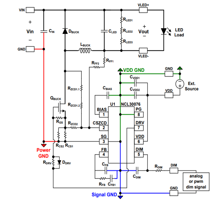
原理图PDF
全屏
评论
0 / 100
查看更多
