内容介绍
内容介绍
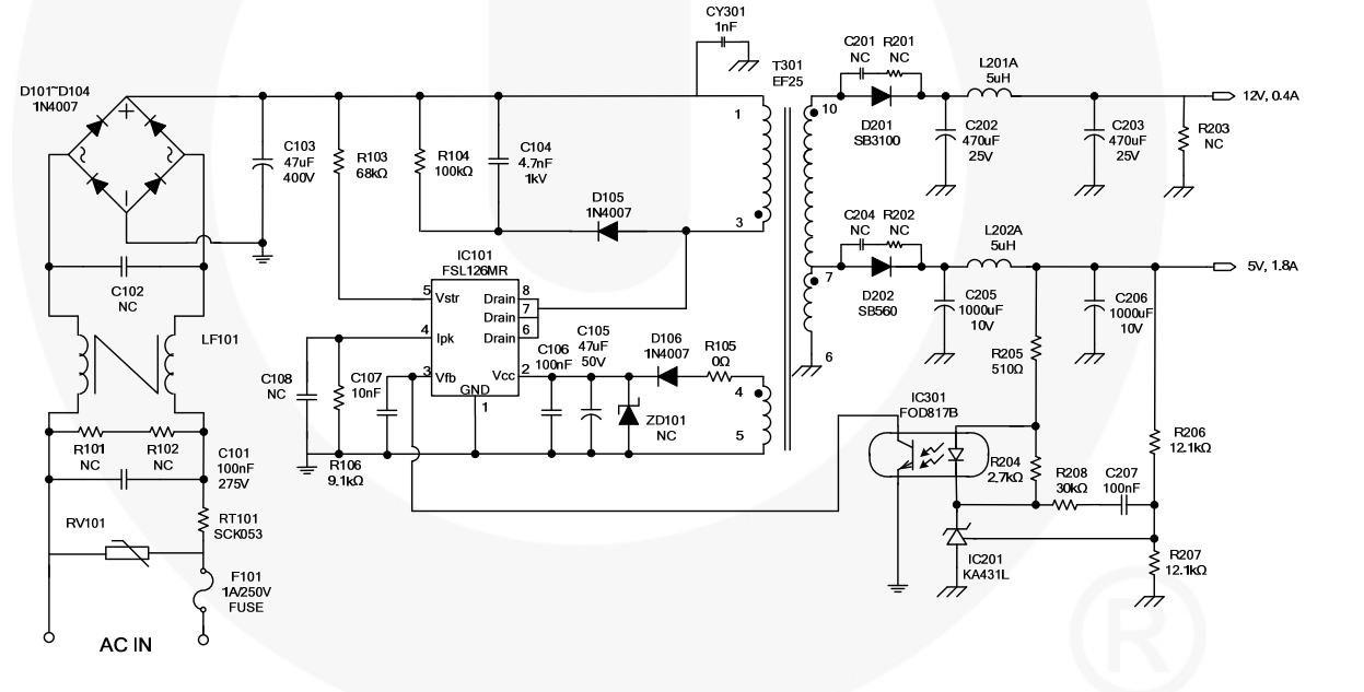
FEBFSL126MR-H432V1-GEVB 是一款专为高性能离线开关模式电源(SMPS)设计的评估板,集成了脉宽调制器(PWM)和SenseFET。该评估板通过最少化的外部组件需求,实现了高度集成的设计。它结合了能够承受高电压雪崩的SenseFET和电流模式PWM控制单元,提供了包括欠压锁定(UVLO)、前沿消隐(LEB)、EMI衰减频率发生器、优化的栅极驱动器、热关断(TSD)保护以及温度补偿的精密电流源等一系列功能。FEBFSL126MR-H432V1-GEVB 还具备优良的软启动性能,相较于传统的分立式MOSFET和控制器或RCC开关转换器方案,它在减少组件数量、设计体积和重量的同时,提升了系统的效率、生产率和可靠性。此评估板为设计成本效益高的反激式转换器提供了一个理想的开发平台。
附件下载
使用说明文件-febfsl126mr_h432v1d.o.pdf
评论
0 / 100
查看更多
