内容介绍
内容介绍
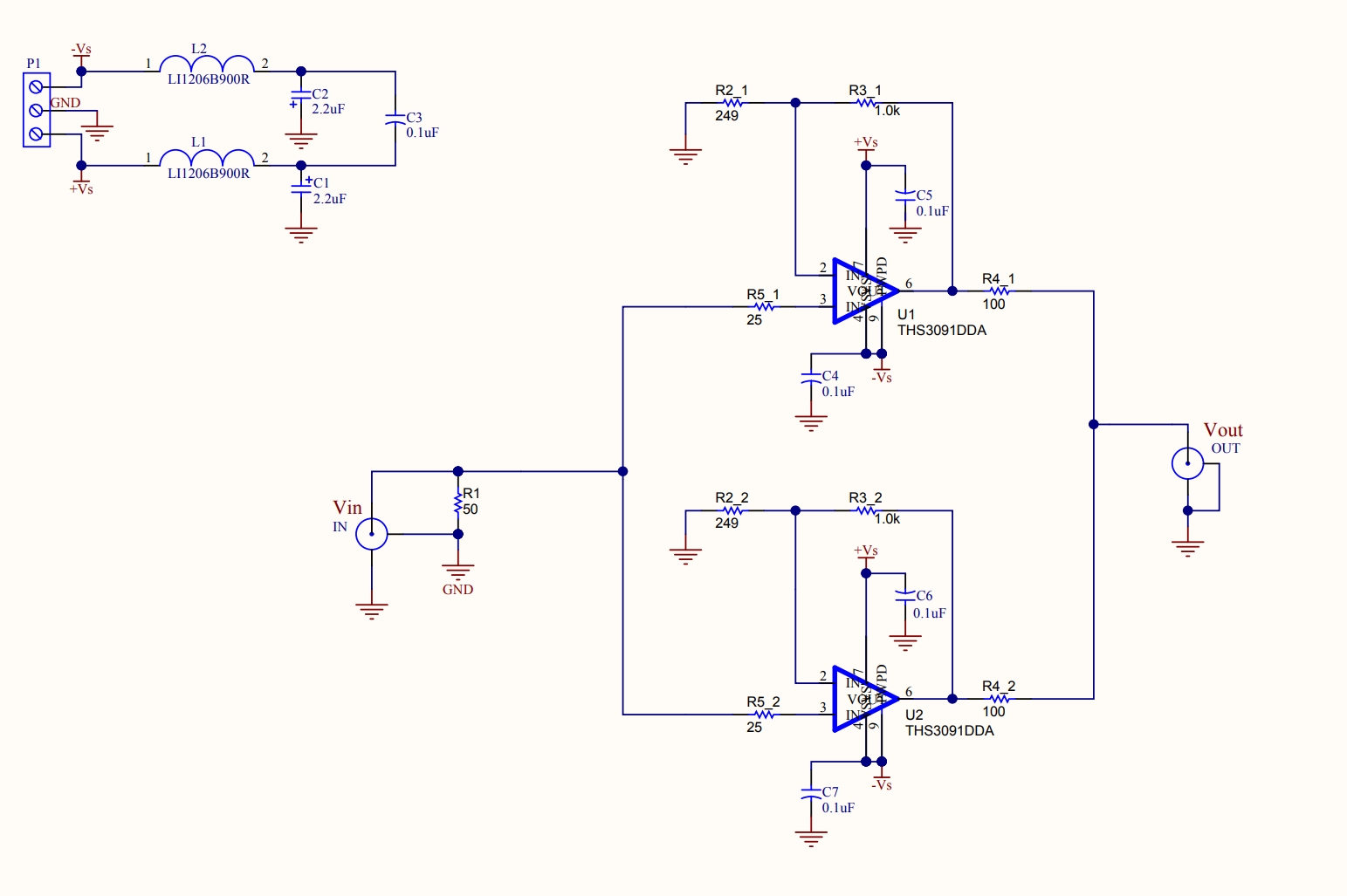
通过使用 THS3091 高电压、低失真电流反馈运算放大器,此参考设计展示了在将高电压信号驱动到高负载时在负载共享配置中配置多个运算放大器的技术和好处。该设计具有整套应用报告支持,可以针对给定应用方便地调整。通过使用 THS3091 高电压、低失真电流反馈运算放大器,此参考设计展示了在将高电压信号驱动到高负载时在负载共享配置中配置多个运算放大器的技术和好处。? 该设计具有整套应用报告支持,可以针对给定应用方便地调整。
特性
- 15V 电源电压
- 高达 24VPP 输出摆幅
- 在将 20VPP、70MHz 正弦波驱动到 100Ω 负载(双端接 50Ω 电缆)时,三次谐波失真为 32dBc
- 在将 20VPP、70MHz 正弦波驱动到 100Ω 负载(双端接 50Ω 电缆)时,二次谐波失真为 38dBc
- 高电流驱动能力(使用两个 THS3091 运算放大器时高达 400mA)
- 此参考设计已进行实验室测试,并具有设计文件和设计指南支持
附件下载
Bill of materials (BOM)-TIDR164.pdf
Gerber file-TIDC109.zip
Schematic-TIDR163.pdf
原理图PDF
全屏
评论
0 / 100
查看更多
