内容介绍
内容介绍
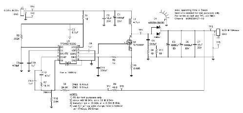
该参考设计是适用于短期操作且专门为“启动/停止”系统而设计的大功率双相非同步升压转换器。该设计的输入电压范围为 6.5V 至 9.5V,且输出电压为 9.5V。该设计还可以进行修改以用于热界面设计。
特性
- 4.5V 至 52V 的宽输入工作电压范围
- 固定频率电流模式控制
- 内部斜率补偿和集成式低侧驱动器
- 可编程的闭环启动停止
- 可进行外部同步
- 低电流禁用功能
附件下载
Bill of materials (BOM)-TIDR122.pdf
Gerber file-TIDC073.zip
Schematic-TIDR121.pdf
原理图PDF
全屏
评论
0 / 100
查看更多
