内容介绍
内容介绍
项目来源:使用集成 FET 的汽车 SEPIC
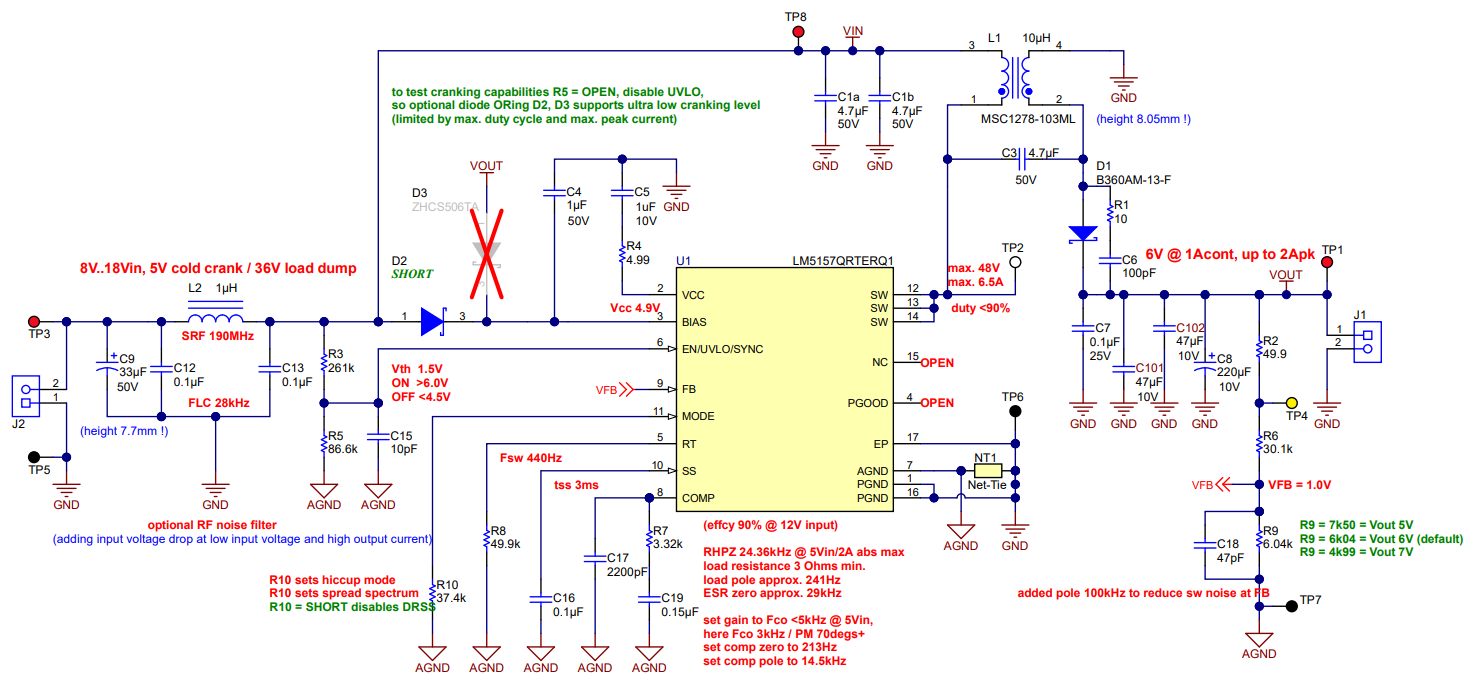
此参考设计是一款小型 SEPIC 辅助电源,使用具有集成式 FET 的 LM5157-Q1 器件。此设计的亮点是得益于出色效率所实现的小布板空间,因此开关频率已设置为 440kHz。输出电压可在 5V 至 7V 之间设置,具体取决于负载要求。此设计已通过高达 2A 峰值电流的测试。持续电流约为 1A,导致 SMA 整流器或最热点处的温升为 +30K。由于峰值电流限制,最大输出电流取决于最小输入电压。BIAS 引脚上的可选 ORing 二极管为控制器提供输出电压,可在启动 VIN > 3V 后使冷启动低至 2V。欠压锁定 UVLO 可实现灵活设置。一个可选的 LC 输入滤波器可减弱反射纹波。选用了电感器以实现高自谐振频率,从而在 FM 频带之外工作。
特性
- 适用于汽车应用的通用、升压和降压 6V 偏置电源
- 使用一个驱动器、FET 和整流器,对成本敏感
- 强大的内部 FET 可实现高集成度
- 提供输入滤波器用于防止 FM 频带噪声
- 通过 ORing 二极管支持低至 1.5V 输入电压的超低冷启动
- 完全在实验室进行构建和测试
附件下载
Assembly drawing-TIDMB80.pdf
Bill of materials (BOM)-TIDMB79.pdf
Gerber file-TIDCGC6.zip
PCB layout-TIDMB81.pdf
Schematic-TIDMB78.pdf
原理图PDF
全屏
评论
0 / 100
查看更多
