内容介绍
内容介绍
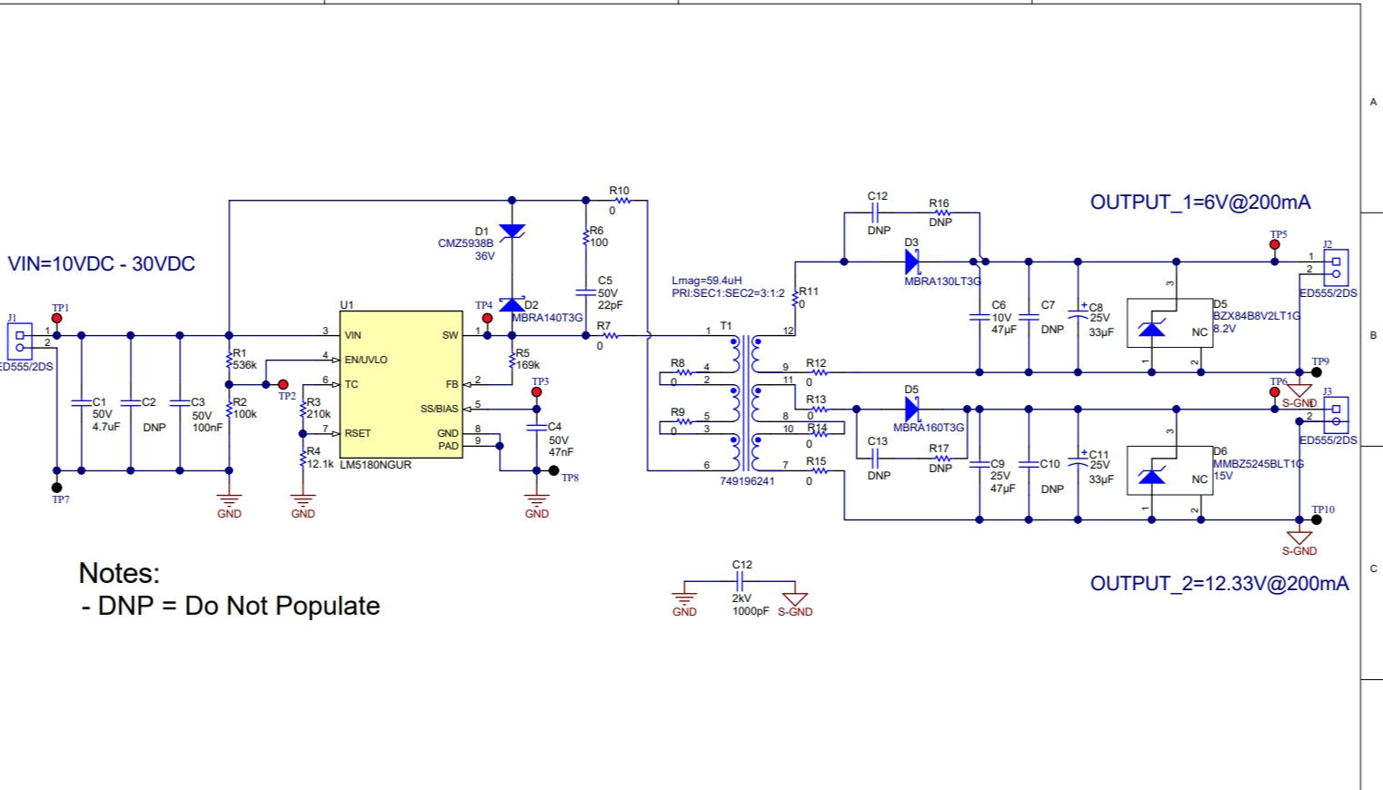
此参考设计通过直流输入电源 (10V - 30V) 提供两个隔离电压(200mA 下,6V 和 12V)。借助零欧姆电阻器,可将灵活变压器配置为更改匝数比和输出电压,而不更改布局。该转换器可实现具有高密度和低组件数的隔离式直流/直流解决方案。不需要辅助变压器绕组,并且集成了一个额定电压为 100V 的初级侧开关。
特性
- 由于消除了光耦合器和变压器辅助绕组,因此可提供结构紧凑的解决方案
- 可编程软启动会限制电源消耗的浪涌电流
- 200mA 最大额定负载电流
- EN/UVLO 电阻分压器,有助于实现可编程输入电压 UVLO
- 测试设计可提供设计文件和测试报告
- 灵活的变压器,用于轻松更改输出电压
附件下载
Assembly drawing-TIDM886.pdf
Bill of materials (BOM)-TIDM885.pdf
Gerber file-TIDCG12.zip
PCB layout-TIDM887.pdf
Schematic-TIDM884.pdf
Technical Reference-TIDT231.pdf
原理图PDF
全屏
评论
0 / 100
查看更多
