内容介绍
内容介绍
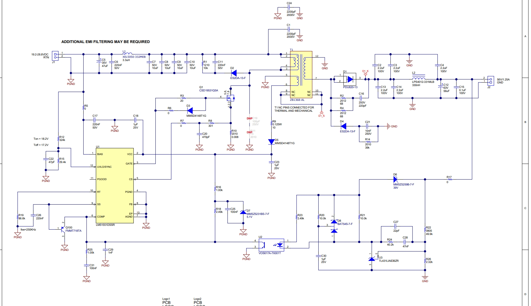
此参考设计采用二极管整流反激式转换器,可通过 24V 输入生成隔离式 56V/1.25A 输出。LM51551 PWM 控制器为反激式转换器提供控制功能,包括断续模式短路保护。在需要任何稳压良好的 56V 输出时,例如用于以太网供电 (PoE) 电源设备 (PSE) 的电源,此参考设计是理想选择。
特性
- 在满载和 24V 输入情况下可达到 90% 以上的效率
- 断续模式短路保护
- 54V 输出端具有较低的 82mV 峰峰值纹波电压
附件下载
Assembly drawing-TIDM849.pdf
Bill of materials (BOM)-TIDM848.pdf
Gerber file-TIDCG04.zip
PCB layout-TIDM850.pdf
Schematic-TIDM847.pdf
原理图PDF
全屏
评论
0 / 100
查看更多
