内容介绍
内容介绍
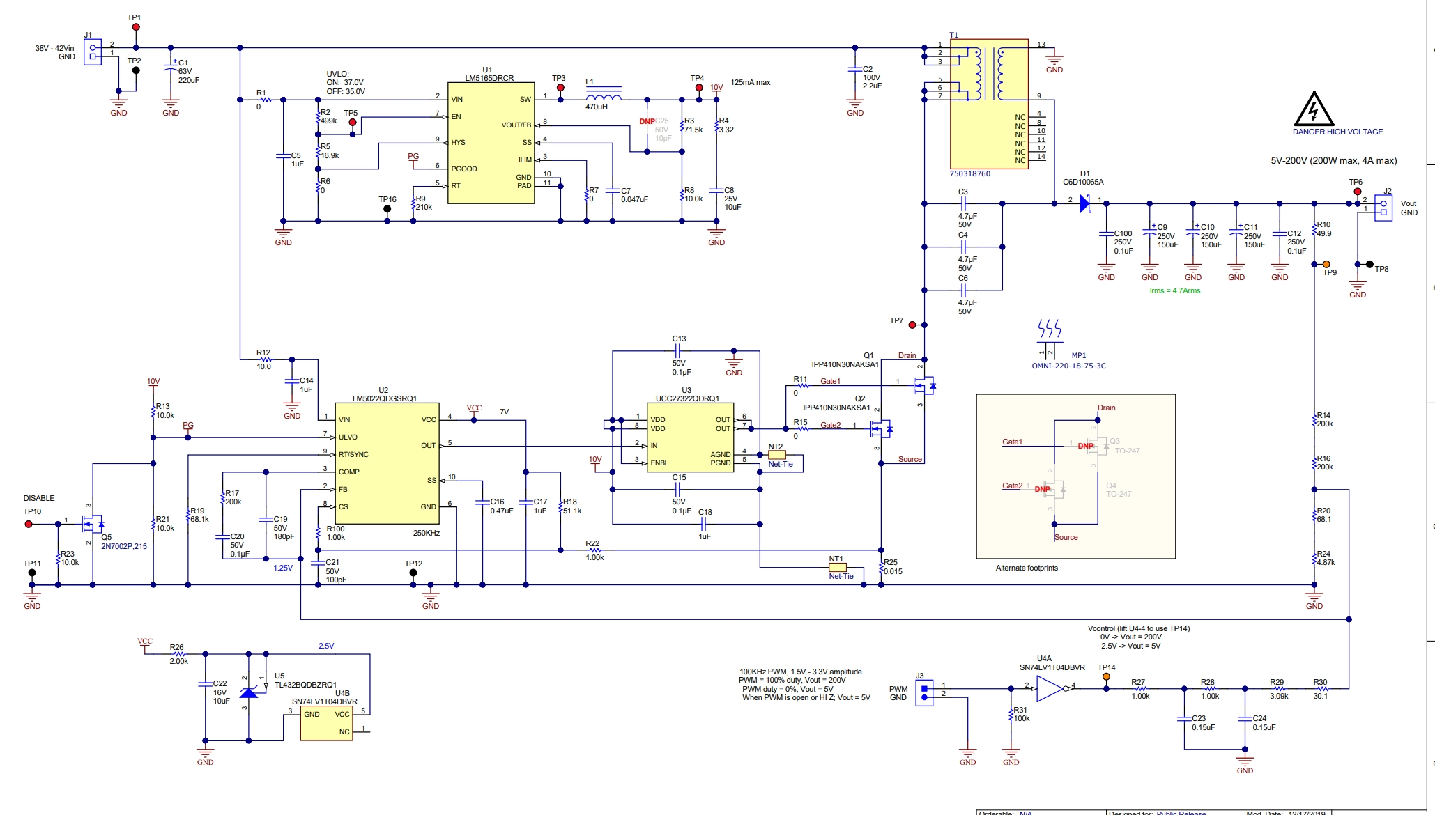
此 200W SEPIC 转换器参考设计提供 5V 至 200V 的非隔离式可调输出电压和最大 4A 的输出电流。可通过占空比为 0% 至 100% 的脉宽调制 (PWM) 输入设置输出电压。
特性
- 提供比传统 SEPIC 高 3 至 5 倍的输出功率
- 峰值效率高于 93%(在 100V 输出、200W 条件下)
- 通过处理器的 PWM 输入控制输出电压
- 与反激式转换器相比,可实现低输入纹波电压和低 EMI
附件下载
Assembly drawing-TIDM418.pdf
Bill of materials (BOM)-TIDM417.pdf
Gerber file-TIDCFR1.zip
PCB layout-TIDM419.pdf
Schematic-TIDM416.pdf
原理图PDF
全屏
评论
0 / 100
查看更多
