内容介绍
内容介绍
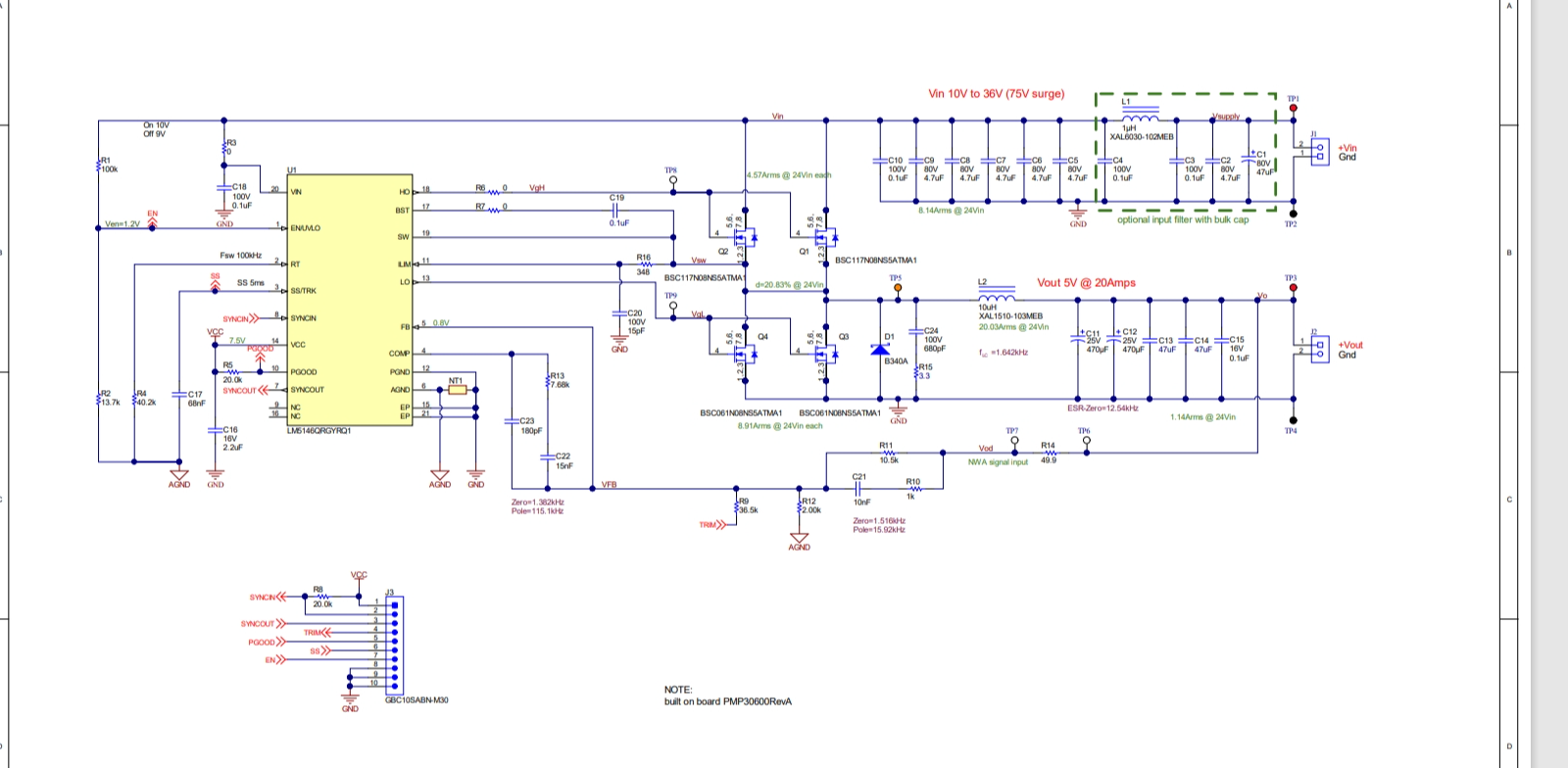
该参考设计是一款可用于为汽车负载供电的 100W 同步降压转换器。该 IC 采用 LM5146-Q1,在 100KHz 的固定频率下工作,以确保低噪声工作。该 IC (LM5146-Q1) 专为汽车而设计,能够处理卡车应用中的负载突降。电阻电容 (RC) 缓冲电路可衰减 RF 频带中的噪声,以减少辐射发射。为了降低系统 EMI,该设计可以同步其他转换器(输出)或进行外部同步(输入)。
特性
- 功率级可承受高达 75Vpk 的浪涌电压
- 在 2.5A 至 20A 的输出电流范围内(14V 输入电压)效率高于 94%
- 严格的负载调节可使输出电压在整个输入电压范围内具有较小的偏差 (6mV)
- 包括输入滤波器,用于将传导辐射发射降至最低水平
附件下载
Assembly drawing-TIDM187.pdf
Bill of materials (BOM)-TIDM186.pdf
Gerber file-TIDCFL1.zip
PCB layout-TIDM125.pdf
Schematic-TIDM185.pdf
原理图PDF
全屏
评论
0 / 100
查看更多
