内容介绍
内容介绍
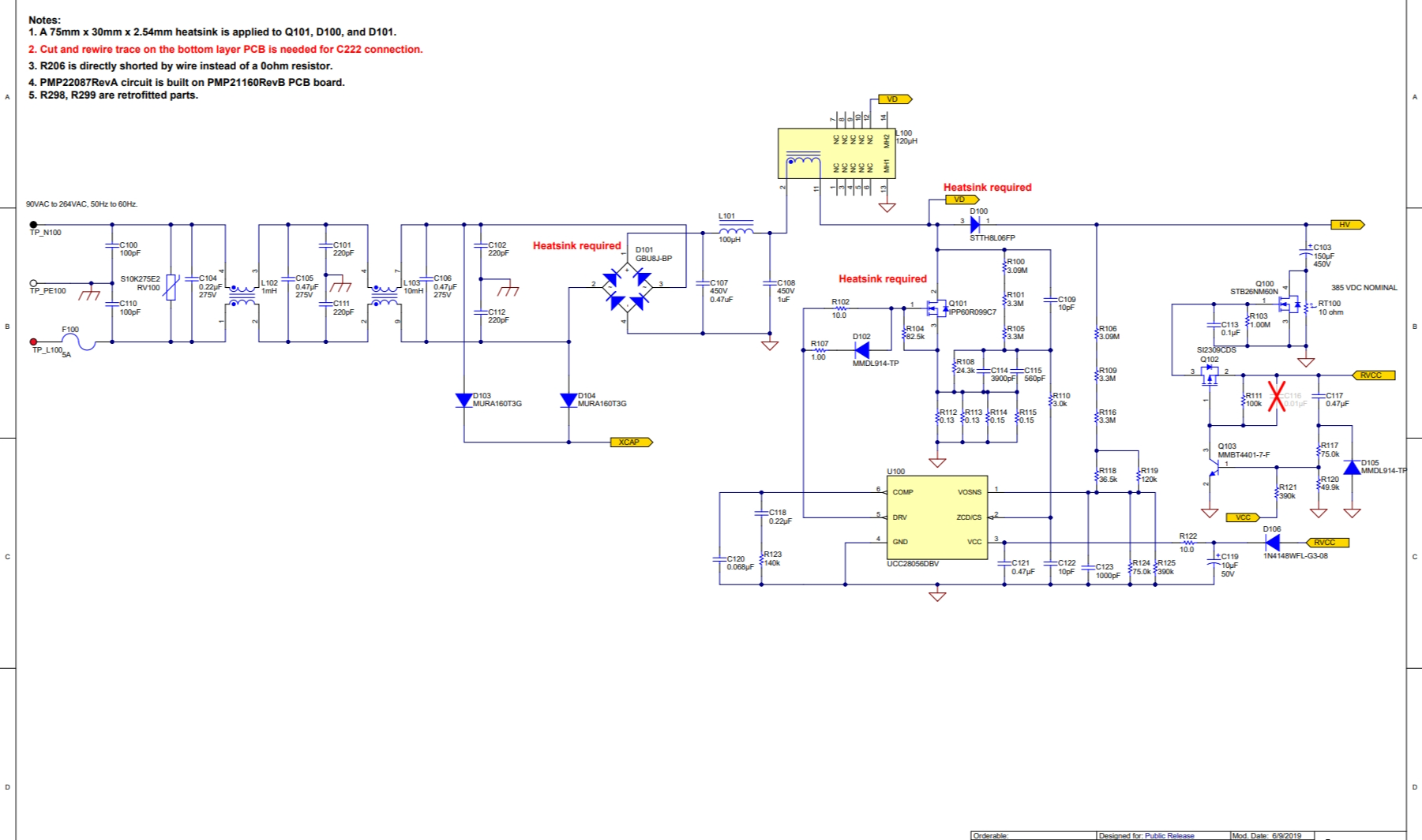
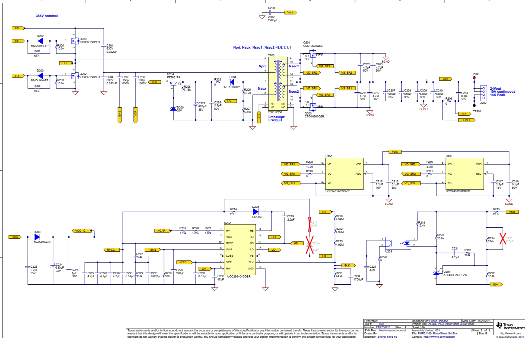
该参考设计是一种交流/直流电源设计,具有临界传导模式 (CRM) PFC 和半桥 LLC 串联谐振转换器,可从通用输入交流电压(90VAC 至 264VAC)提供 24V/240W 连续、336W 峰值输出。该设计使用 UCC28056 CRM/DCM PFC 控制器、UCC256404 增强型 LLC 控制器和具有突发模式的 UCC24612-2 同步整流器控制器,以实现低待机功耗。该设计在 115VAC 电压下功耗为 87mW,在 230VAC 电压下功耗为 124mW,并且在 115VAC 输入下可实现 93.4% 的峰值效率,在 230VAC 输入下可实现 95.3% 的峰值效率。效率和功率因数还满足 115V 和 230V 内部 80 PLUS Platinum 规格和 DoE 第 VI 级要求。
特性
- 具有 240W 连续输出功率和 336W 峰值输出功率能力的 24V 输出
- 性能符合 80 PLUS Platinum 标准
- 无需使用额外的辅助电源即可实现非常低的无负载功耗
- 在输入电压为 115VAC 时可实现 93.4% 的峰值效率,在输入电压为 230VAC 时可实现 95.3% 的峰值效率
附件下载
Assembly drawing-TIDRZX9.pdf
Bill of materials (BOM)-TIDRZX8A.pdf
Gerber file-TIDCFI8.zip
PCB layout-TIDRZY0.pdf
Schematic-TIDRZX7A.pdf
原理图PDF
全屏
评论
0 / 100
查看更多
