内容介绍
内容介绍
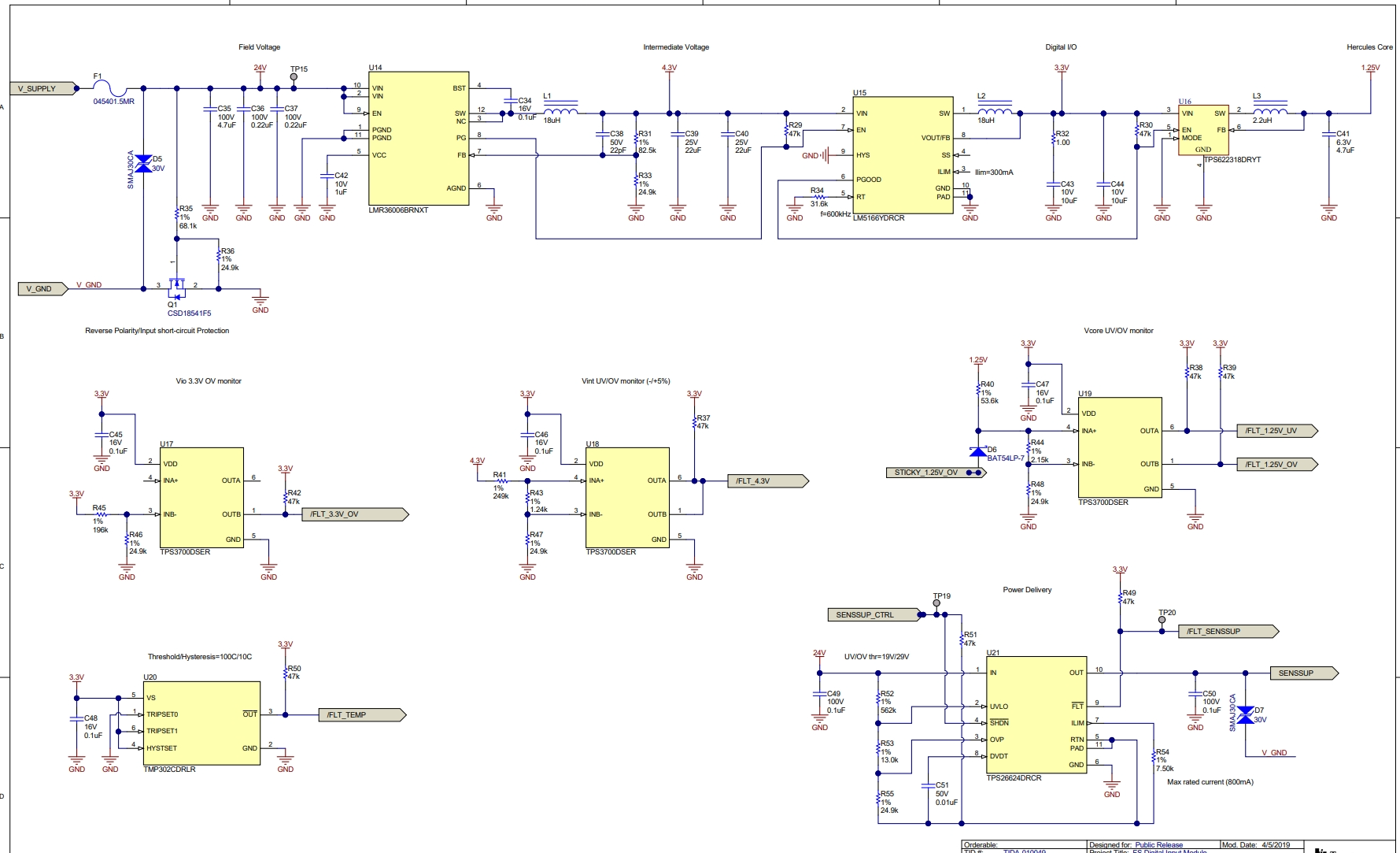
该 8 通道、组隔离式、数字输入模块参考设计聚焦于需要工业功能安全的应用。该设计实现了诊断功能,以帮助检测永久和瞬态随机硬件故障。该输入模块的概念已经过 TUEV SUED (TüV SüD) 的评估,可帮助设计人员满足 IEC61508-2:2010 (SIL2) 和 EN13849-1:2015 (Cat2 PLd) 系统合规性要求。此外,该设计还具有 0 硬件容错 (HFT) 能力(1oo1D 架构),并且具有设计用于符合 IEC61131-2(1 类)建议的数字输入。
特性
- 符合 IEC61131-2(1 类)标准的组隔离式、8 通道数字输入
- 概念符合 IEC61508-2:2010 (SIL2) 和 EN13849-1:2015 (Cat2 PLd) 的要求(经过 TÜV SÜD 评估)
- 诊断和监控功能
- 误接线保护(反极性、数字输入短路/开路/交叉线)
- 小尺寸
附件下载
Assembly drawing-TIDRZU2.pdf
Bill of materials (BOM)-TIDRZU1.pdf
Design Guide-ZHCU674.pdf
Gerber file-TIDCFI0.zip
PCB layout-TIDRZU3.pdf
PCB layout-TIDRZU4.zip
Schematic-TIDRZU0.pdf
Technical Reference-TIDUET9.pdf
原理图PDF
全屏
评论
0 / 100
查看更多
