内容介绍
内容介绍
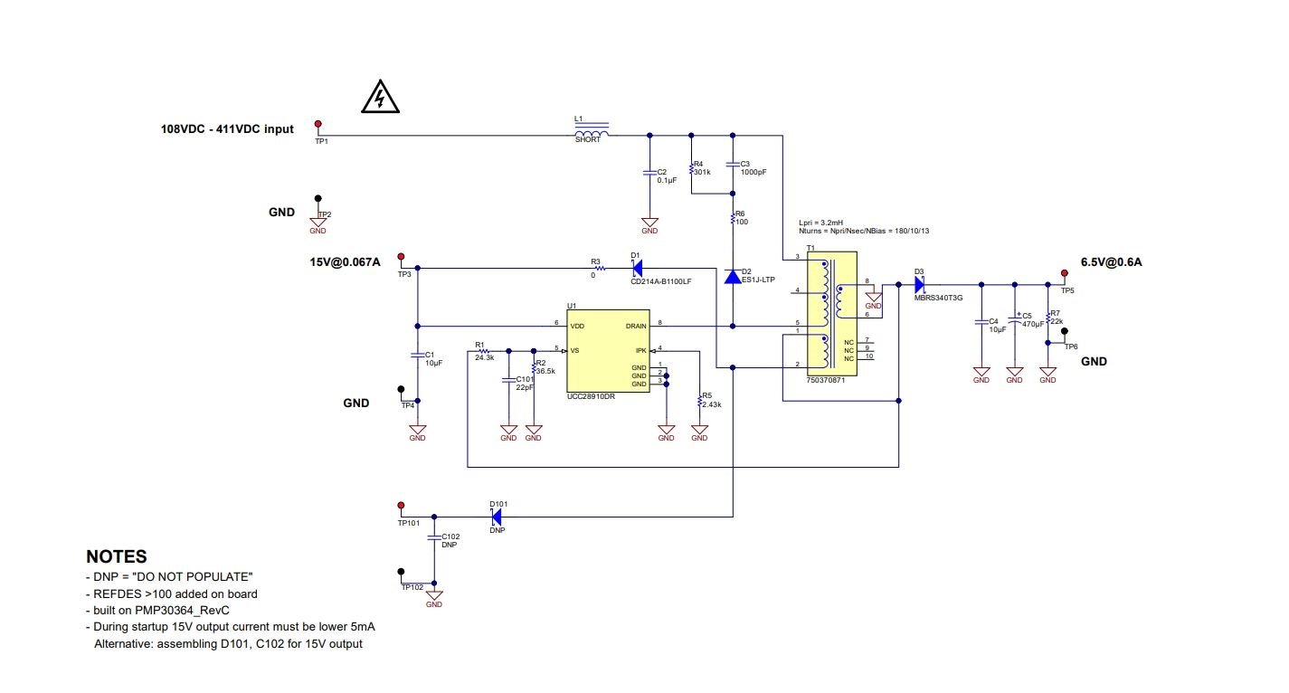
该离线反激式参考设计使用 UCC28910 控制器,可通过直流输入 (108VDC - 411VDC) 生成 2 个非隔离式输出(6.5V,600mA;15V,67mA)。UCC28910 包含一个 700V 功率 FET 和一个高压电流源(用于启动),以实现低待机功耗。谷底开关技术可降低开关损耗,并保持高效率。控制器无需使用光耦合器即可提供恒压、恒流调节。
特性
- 108VDC - 411VDC 输入,可产生 2 个非隔离式输出
- 初级侧调节,无需使用光耦合器
- 谷底开关运行模式可保持高效率
- 由于集成了 700V 功率 FET,因此易于使用
附件下载
Assembly drawing-TIDRYG9.pdf
Bill of materials (BOM)-TIDRYG8.pdf
Gerber file-TIDCF67.zip
PCB layout-TIDRYH0.pdf
Schematic-TIDRYG7.pdf
原理图PDF
全屏
评论
0 / 100
查看更多
