内容介绍
内容介绍
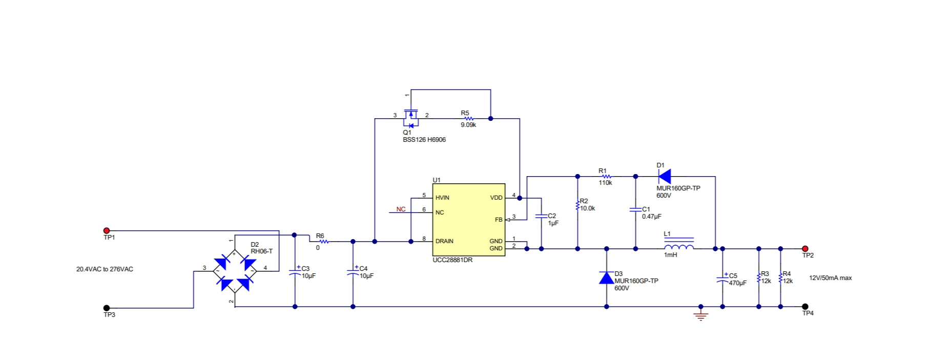
这是一款超宽输入范围(20.4Vac 至 276Vac)交流/直流降压转换器参考设计。使用 UCC28881 控制器,我们只需要极少数量的分立式元件作为主开关,高电压启动电路(需要低静态电流)已经集成在控制器中。为了向 UCC28881 控制器提供足够的电源电流,添加了耗尽型 MOSFET 电路作为低功率耗散电流源。该设计能够提供 12V/50mA 输出。
特性
- 20.4Vac 至 276Vac 的超宽输入电压范围
- 使用单层 PCB 的低成本 PCB 布局设计
- 所有电路组件上的温升均小于 15 摄氏度
- FET 集成控制器仅需要最少的分立式组件
附件下载
Assembly drawing-TIDRY89.pdf
Bill of materials (BOM)-TIDRY88.pdf
Gerber file-TIDCF51.zip
PCB layout-TIDRY90.pdf
Schematic-TIDRY87A.pdf
原理图PDF
全屏
评论
0 / 100
查看更多
