内容介绍
内容介绍
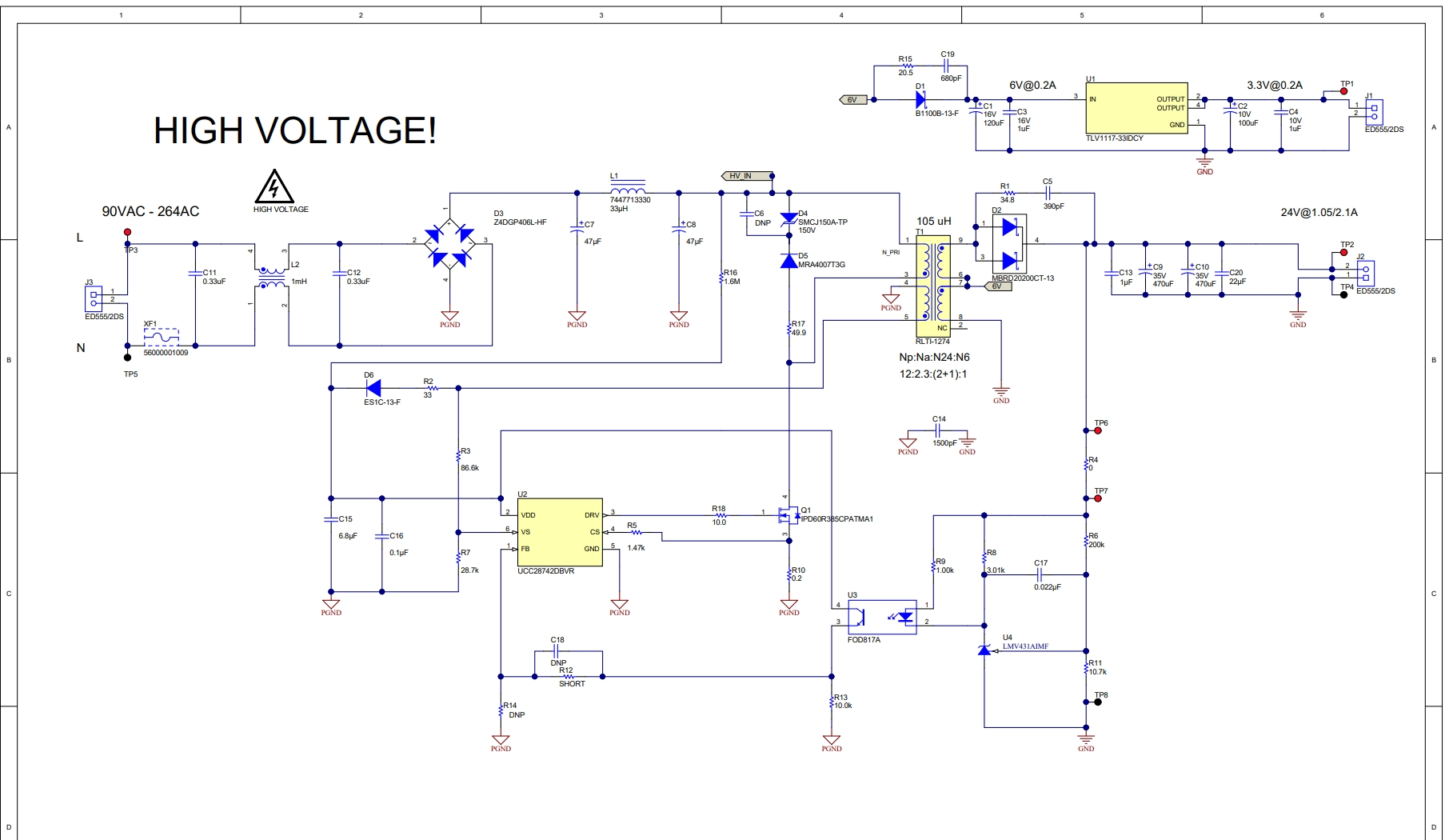
准谐振反激式设计是一个双输出转换器,具有 24 伏输出和 6 伏输出。所提供的电压对于音频应用中的供电非常重要。该设计对于敏感音频信号来说噪声非常低,24 V 输出上的电压纹波小于 2.5%。
特性
- 90 VAC - 264 VAC 输入至 24 V/2.2 A 隔离输出
- 6 V/200 mA 次级输出通过 LDO 输出 3.3 V/200 mA 以降低噪声
- 满负载时效率高达 88.8%,无需同步整流器
- 堆叠绕组可改善 6 V 线路的调节
附件下载
Assembly drawing-TIDRXS9.pdf
Bill of materials (BOM)-TIDRXS8.pdf
Gerber file-TIDCF16.zip
PCB layout-TIDRXT0.pdf
Schematic-TIDRXS7.pdf
原理图PDF
全屏
评论
0 / 100
查看更多
