内容介绍
内容介绍
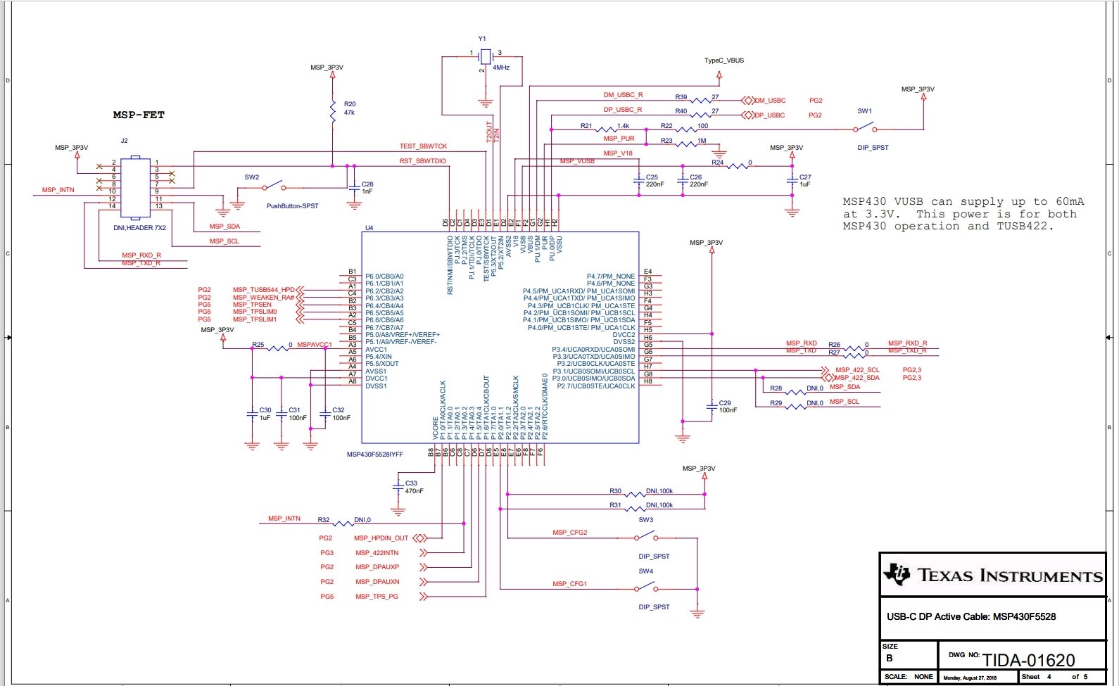
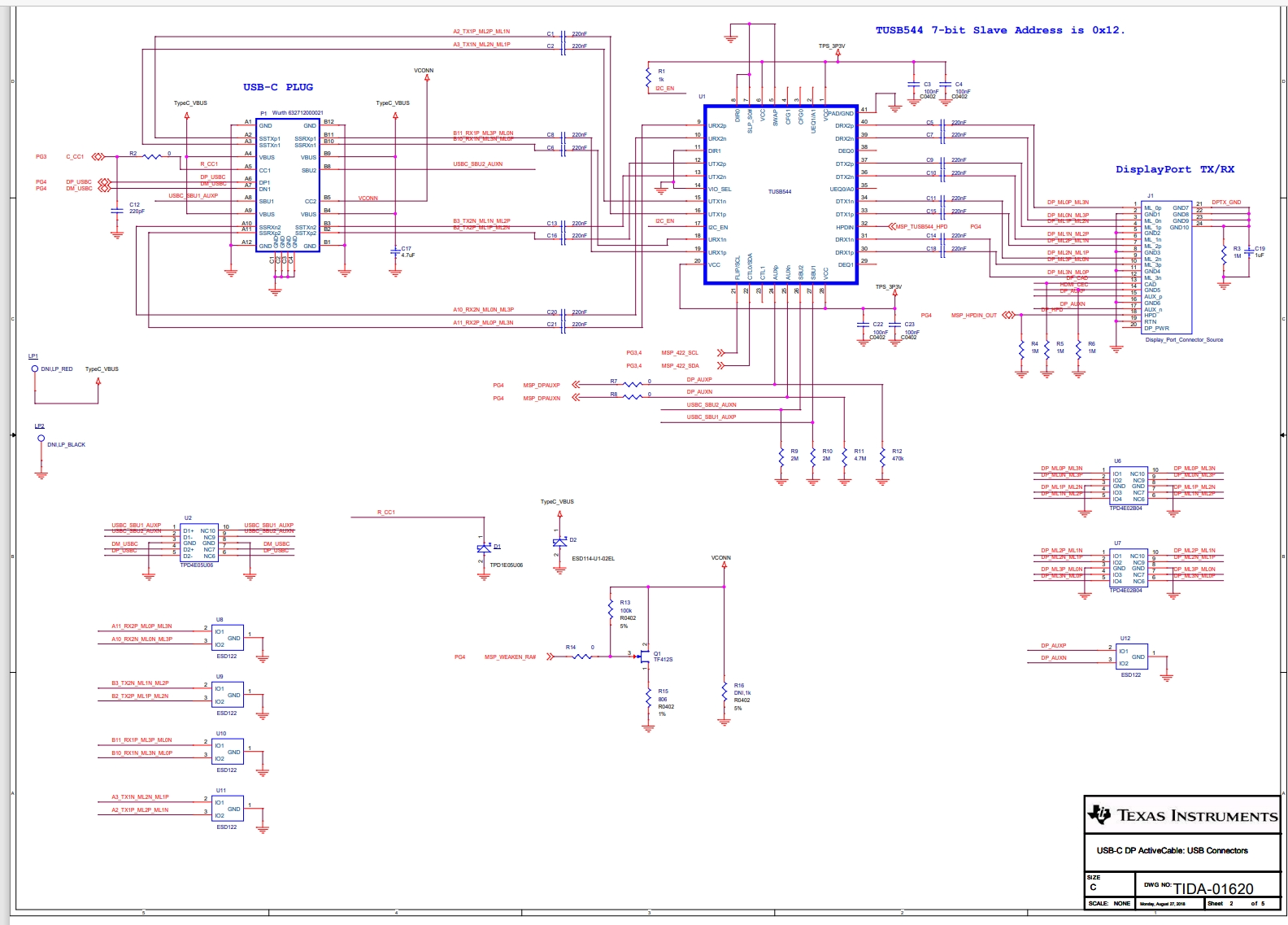
USB-C 转 DisplayPort 有源电缆参考设计是一个能够通过 USB-C 连接发送 DisplayPort 视频信号的框架。以往,DisplayPort 连接器是传输 DisplayPort 视频的唯一方法,但是这款连接器很大,不适合小型电子产品。虽然较小的 USB Type-C 连接器允许从较小的电子产品发送 DisplayPort 视频,但是这些电缆较短(长度在 1 到 2 米之间)。此设计具有一根 USB-C 电缆连接,可通过 5 米的电缆传输 DisplayPort 视频,从而实现传统 DisplayPort 电阱与新 USB-C 电源之间的 DisplayPort 通信。
特性
- 双向 USB-C 转 DisplayPort
- 支持 VESA DisplayPort 交替模式转 USB-C
- UFP 和 DFP 配置
- 集成的 USB 告示板
- 可在 2.7V 至 5.5V 的整个 VCONN 范围内运行
- 支持长达 5 米的 DisplayPort 电缆
软硬件
元器件
附件下载
Assembly drawing-TIDRWZ4.zip
Bill of materials (BOM)-TIDRWZ1.pdf
Design Guide-ZHCU542.pdf
Gerber file-TIDCEU6.zip
PCB layout-TIDRWZ2.zip
Schematic-TIDRWZ0.pdf
原理图PDF
全屏
评论
0 / 100
查看更多







