具有诊断功能的仪表组和紧急呼叫音频参考设计
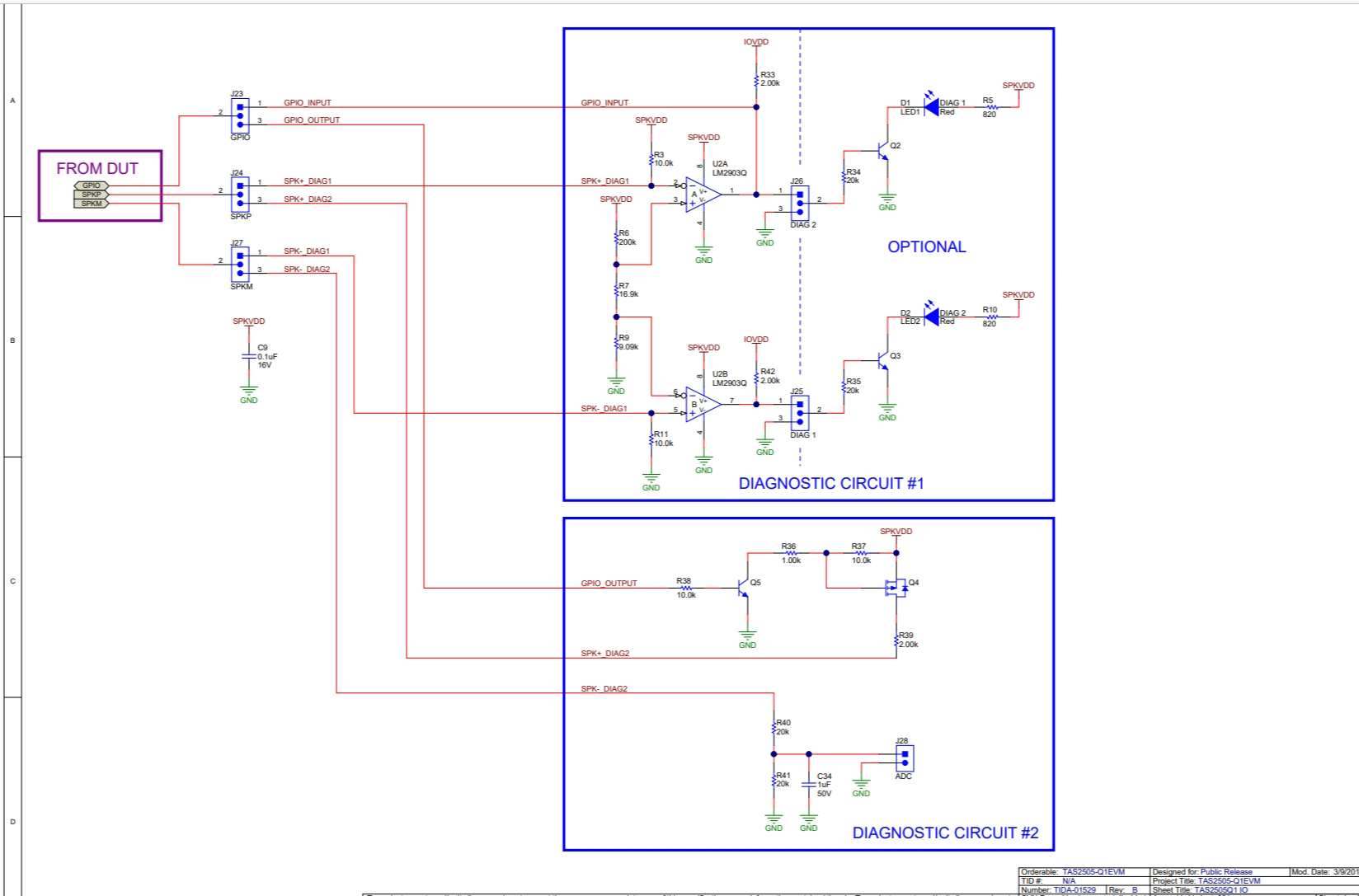
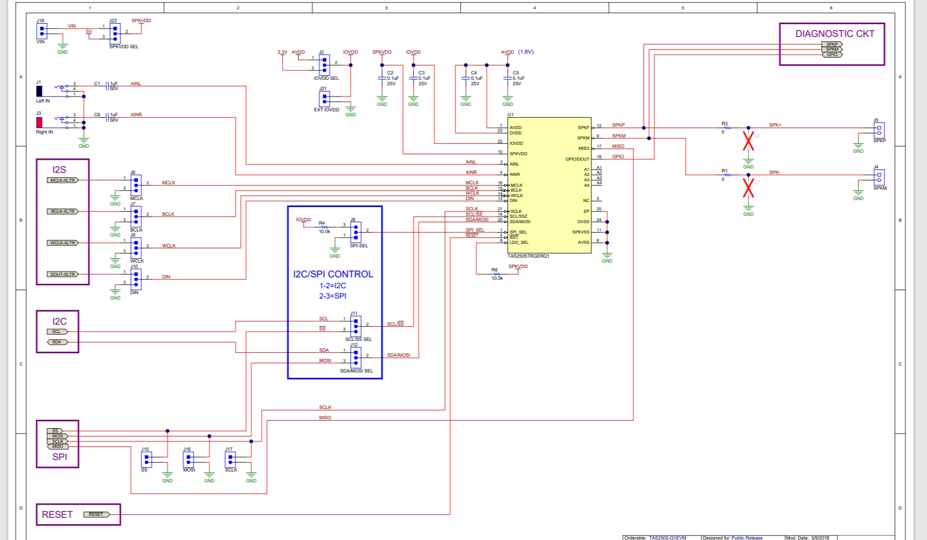
此参考设计基于 ,该器件是一款具有模拟、数字以及混合输入功能的低功耗 D 类数字音频放大器。此设计演示了 TAS2505-Q1 使用单个 5V 电源运行的能力,因此该器件适用于汽车仪表组和 eCall 应用。两个外部电路示例显示了如何将开路负载检测添加到放大器的本机故障检测中,包括检测接地短路、对电源短路、端子间短路和过热的能力。 特性 单声道 D 类 BTL 扬声器放大器,10% THD 时功率为 2.6W(4Ω,5.5V) 负载诊断功能:输出至 GND 短路、终端至终端短路、输出至电源短路、开路负载和过热 5V 单电源轨 支持 8kHz 至 96kHz 的采样率 模拟、数字和混合输入功能  
标签
诊断功能
汽车仪表组
紧急呼叫音频
音频放大器
Texas Instruments Incorporated
更新2024-01-24
38

内容介绍

此参考设计基于 ,该器件是一款具有模拟、数字以及混合输入功能的低功耗 D 类数字音频放大器。此设计演示了 TAS2505-Q1 使用单个 5V 电源运行的能力,因此该器件适用于汽车仪表组和 eCall 应用。两个外部电路示例显示了如何将开路负载检测添加到放大器的本机故障检测中,包括检测接地短路、对电源短路、端子间短路和过热的能力。

特性
  • 单声道 D 类 BTL 扬声器放大器,10% THD 时功率为 2.6W(4Ω,5.5V)
  • 负载诊断功能:输出至 GND 短路、终端至终端短路、输出至电源短路、开路负载和过热
  • 5V 单电源轨
  • 支持 8kHz 至 96kHz 的采样率
  • 模拟、数字和混合输入功能

 

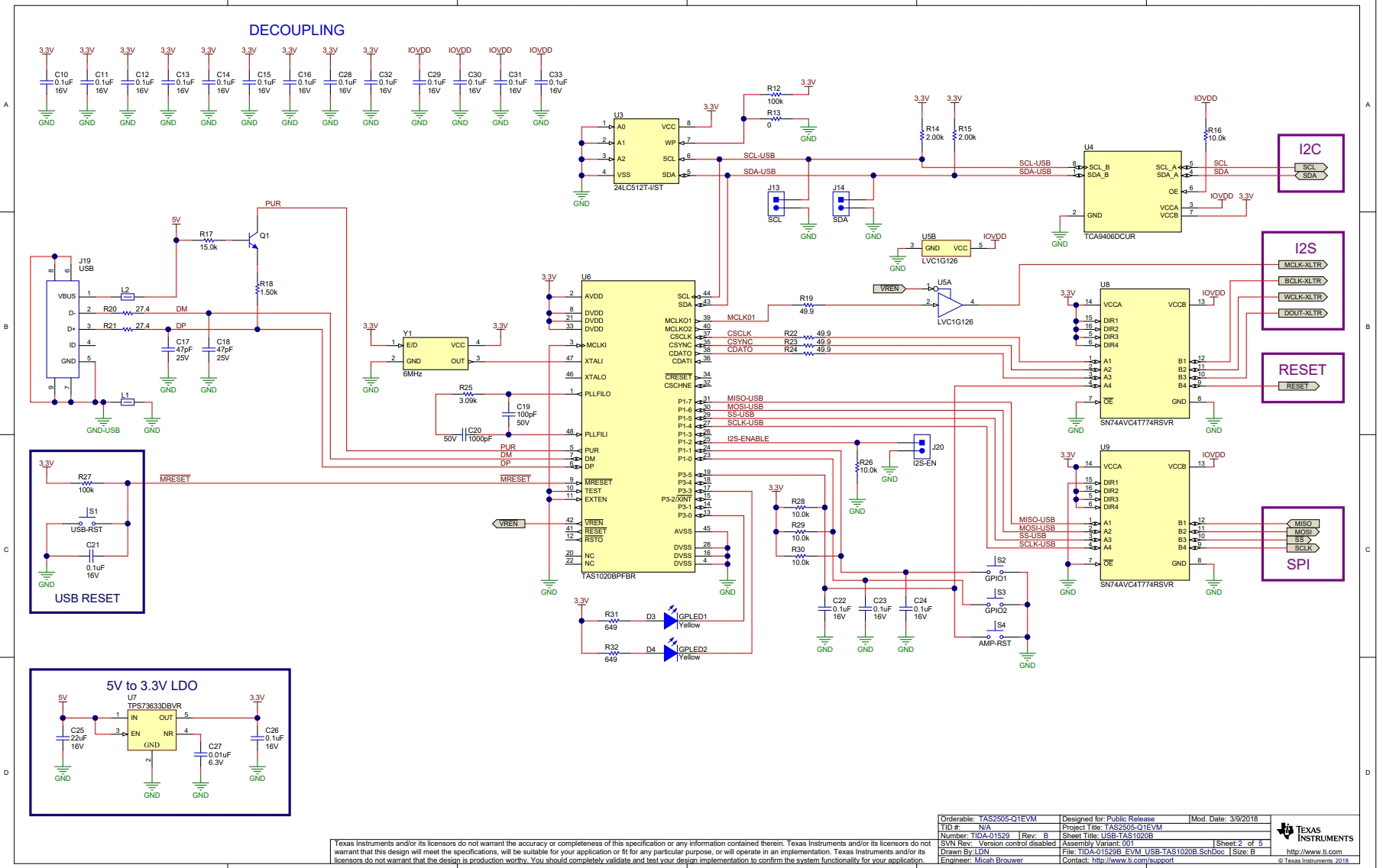
软硬件
元器件
SN74AVC4T774RSVR
具有可配置电压电平转换和三态输出的四位双电源总线收发器
TCA9406DCUR
具有内部上拉电阻器的 2 位双向 1MHz I2C/SMBus 电压电平转换器
SN74LVC1G126DCKR
具有三态输出的 1.65V 至 5.5V 单路缓冲器
TAS2505TRGERQ1
具有音频处理功能的汽车类 2W 单声道数字或模拟输入 D 类放大器
LM2903QDGKRQ1
AEC-Q100 0 级和 1 级汽车类高电压双路差分比较器
TPS73633DBVR
具有反向电流保护和使能功能的 400mA、高精度、超低压降稳压器
24LC512-I/ST
接口类型:I2C 存储容量:512Kbit
MMBT2222A
NPN型,40V,0.6A,SOT23封装
BSH201,215
表面贴装型 P 通道 60 V 300mA(Ta) 417mW(Ta) TO-236AB
附件下载
Application Note-ZHCABQ3C.pdf
Assembly drawing-TIDRWV9.pdf
Bill of materials (BOM)-TIDRWV7.pdf
Design Guide-ZHCU536A.pdf
Gerber file-TIDCET9.zip
PCB layout-TIDRWW0.pdf
Schematic-TIDRWV6.pdf
原理图PDF
全屏
评论
0 / 100
查看更多
硬禾服务号
关注最新动态
0512-67862536
info@eetree.cn
江苏省苏州市苏州工业园区新平街388号腾飞创新园A2幢815室
苏州硬禾信息科技有限公司
Copyright © 2024 苏州硬禾信息科技有限公司 All Rights Reserved 苏ICP备19040198号