内容介绍
内容介绍
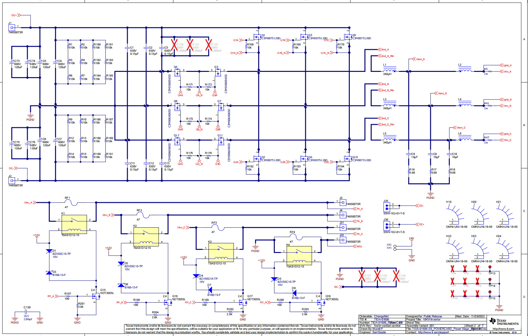
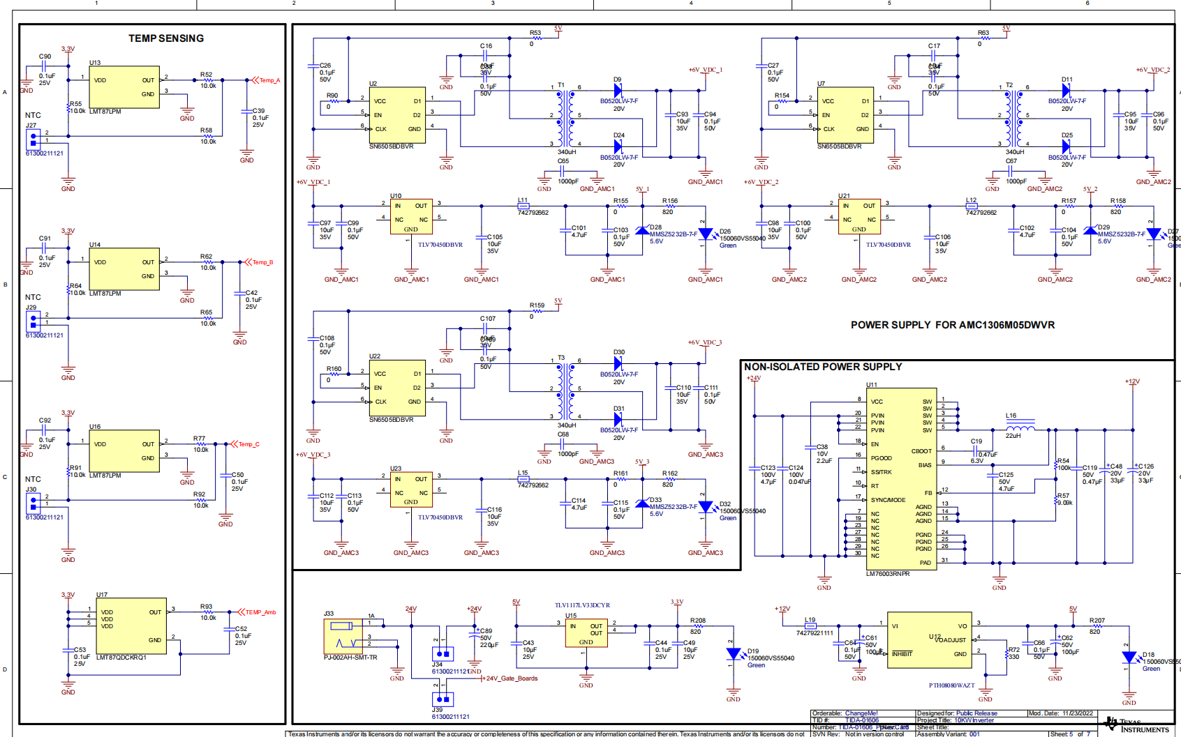
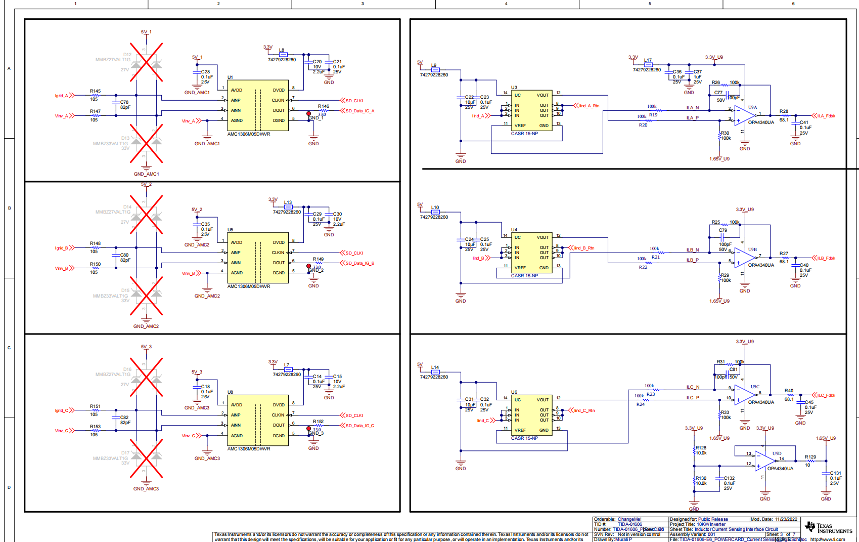
这一经过验证的参考设计概述了如何实现基于 SiC 的三级三相直流/交流 T 型逆变器级。50KHz 的较高开关频率减小了滤波器设计的磁性元件尺寸,并因此提高了功率密度。通过使用可降低开关损耗的 SiC MOSFET,可确保实现高达 1000V 的更高直流总线电压和更低的开关损耗,从而达到 99% 的峰值效率。此设计可配置为两级或三级逆变器。该系统由单个 C2000 微控制器 (MCU) TMS320F28379D 进行控制,可在所有运行模式下为所有电源电子开关器件生成 PWM 波形。
特性
- 额定标称输入电压/最大输入电压:800V/1000VDC
- 在 400VAC 50/60Hz T 型连接时的最大输出功率为 10kW/10KVA
- 工作时的功率因数范围为 0.7 滞后至 0.7 超前
- 基于高压 (1200V) SiCMosFET 的全桥逆变器,峰值效率高达 99%
- 满载时的输出电流 THD 小于 2%
- 使用 AMC1301 进行隔离式电流检测,从而实现负载电流监测
- 用于驱动高压 SiC MOSFET 并具有增强型隔离功能的隔离式驱动器 ISO5852S,以及用于驱动中间 Si IGBT 的 UCC5320S
软硬件
元器件
附件下载
Assembly drawing-TIDRVS5F.zip
Bill of materials (BOM)-TIDRVS4E.zip
Design Guide-ZHCU458I.pdf
Gerber file-TIDCEJ5F.zip
PCB layout-TIDRVS6F.zip
Schematic-TIDRVS3F.zip
评论
0 / 100
查看更多
















