内容介绍
内容介绍
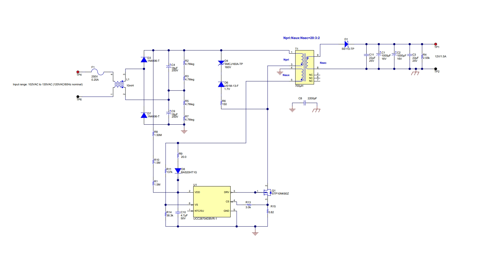
PMP20990 是一种低成本的偏置电源参考设计,通过 120VAC 输入提供 12V/1.5A 输出。此设计使用具有初级侧调节反激式控制器的 UCC28704 恒定电流/恒定电压 PWM 来降低 BOM 成本。
特性
- 120VAC 额定电压(102VAC 至 138VAC),50/60Hz 输入至 12V/1.5A 输出
- 通过导通 EMI 测试
- 可提供测试报告
- PSR 反激式控制器
附件下载
Assembly drawing-TIDRUR8.pdf
Bill of materials (BOM)-TIDRUR7.pdf
Gerber file-TIDCEA8.zip
PCB layout-TIDRUR9.pdf
Schematic-TIDRUR6.pdf
原理图PDF
全屏
评论
0 / 100
查看更多
