内容介绍
内容介绍
项目来源:STEVAL-ISA189V1
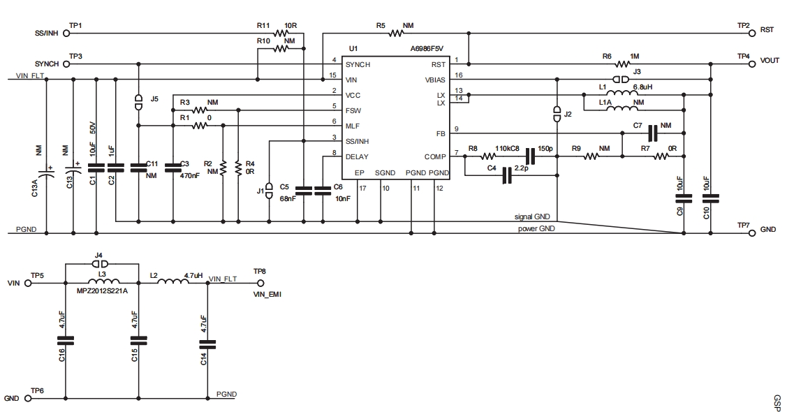
STEVAL-ISA189V1评估板基于ST的A6986F5V同步降压开关调节器,能够提供高达1.5A的直流输出电流。这款评估板设计用于电池供电的汽车系统,具有100%的占空比能力,能够承受冷启动事件,并拥有从4V到38V的宽输入工作电压范围。同步整流技术在全负载下实现高效率并使应用更紧凑,而高达2MHz的高频率开关能力有助于降低电源被动组件的成本和尺寸,同时避免进入AM波段。设备可以在低功耗模式(LCM)下运行,具有45μA的轻负载静态电流,确保在轻负载下高效率,满足汽车停放时车身应用的需求。还可以选择低噪声模式(LNM),以满足所有负载条件下的娱乐信息系统应用需求,强制PWM模式。默认板配置为LCM激活、500kHz开关频率、高ISKIP电流和启用切换功能,但所有这些设置都可以轻松更改,以便用户评估不同的应用场景。
附件下载
PCB生产文件-en.steval-isa189v1_gerber.zip
原理图-en.steval-isa189v1_schematic.pdf
物料清单文件-en.steval-isa189v1_bom.pdf
steval-isa189v1.pdf
原理图PDF
全屏
评论
0 / 100
查看更多
