内容介绍
内容介绍
项目来源:STEVAL-VP26K03F
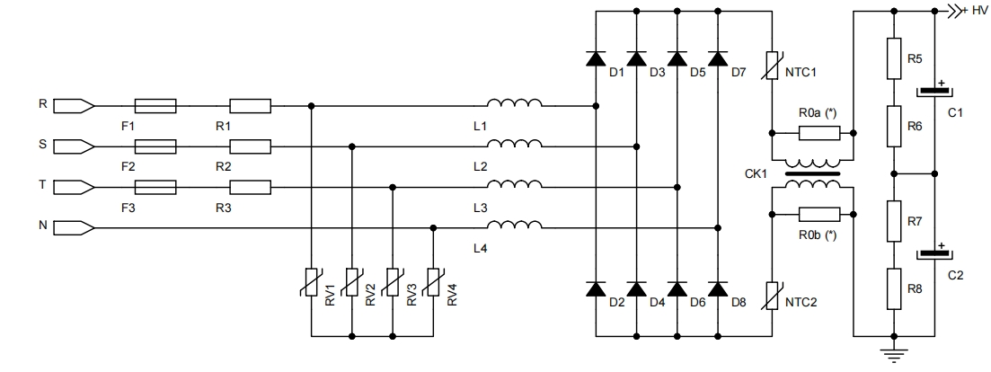
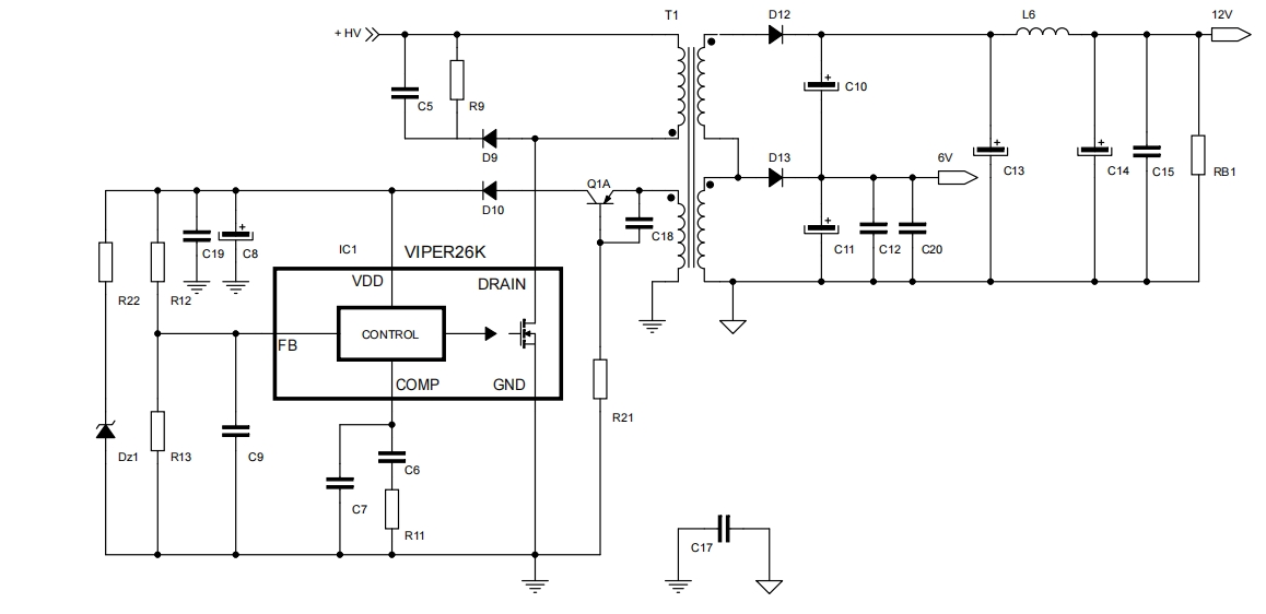
- STEVAL-VP26K03F评估板是一款具有主侧调节(PSR)的双输出隔离式反激转换器,专为智能电表和电力线通信(PLC)系统设计。主要特性包括:
- 双输出电压:12伏特0.7安培有效值(1安培峰值)和6伏特200毫安。
- 主侧调节(PSR)。
- 扩展的交流输入电压范围:85至498 VAC。
- 符合EMC标准EN55022、EN61000、EN61000-4-4、EN61000-4-5、EN61000-4-6。
- 符合WEEE指令和RoHS标准。
附件下载
PCB生产文件-en.steval-vp26k03f_gerber.zip
原理图-en.steval-vp26k03f_schematic.pdf
物料清单文件-en.steval-vp26k03f_bom.pdf
steval-vp26k03f.pdf
an5375-double-output-isolated-psr-flyback-converter-for-smart-meter-and-power-line-communication-systems-using-viper267kdtr-stmicroelectronics.pdf
原理图PDF
全屏
评论
0 / 100
查看更多
