内容介绍
内容介绍
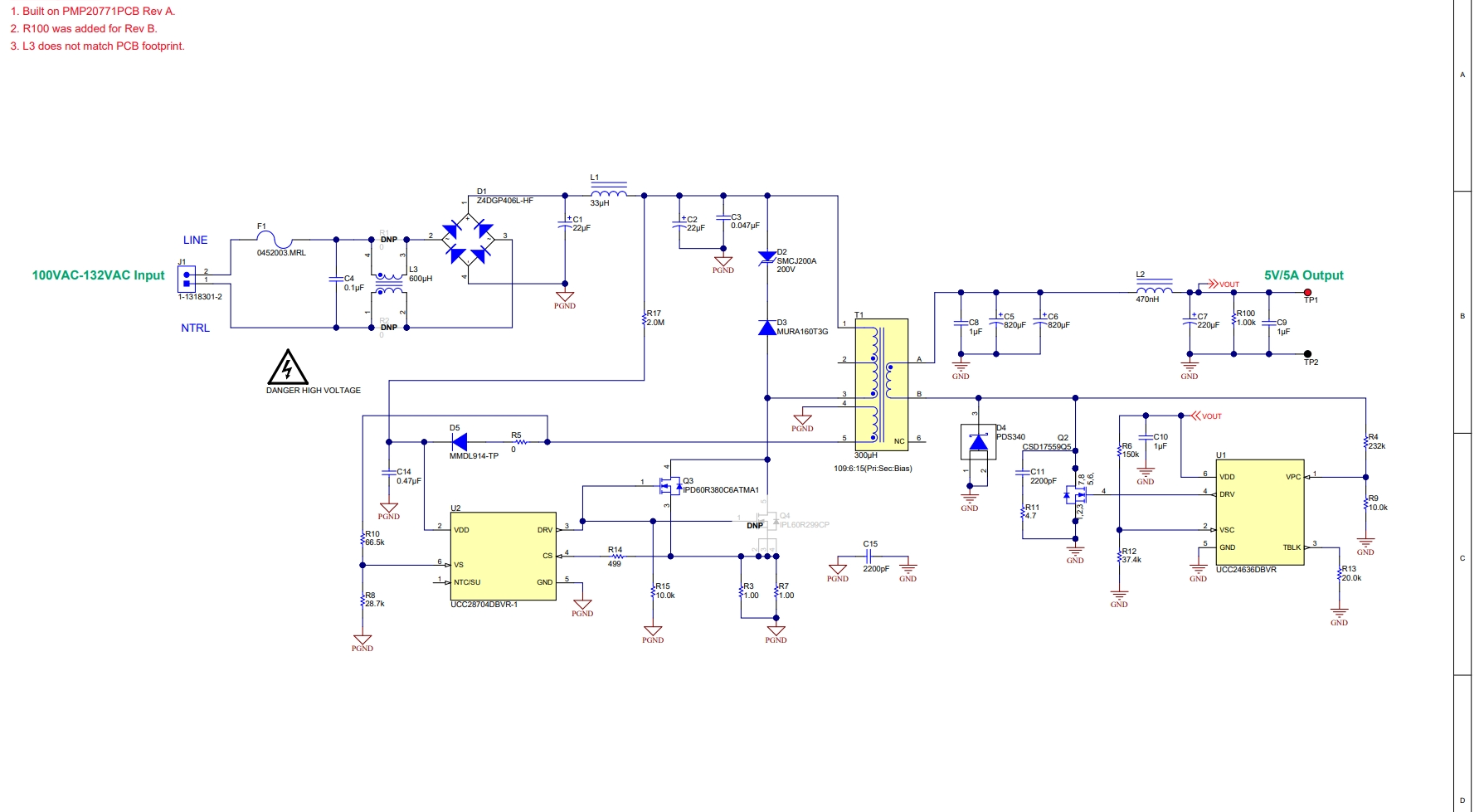
此参考设计是一个 120Vac 到 5V 的初级侧调节反激式转换器,在次级侧上进行同步整流。此参考设计在 67mW 时具有极低的待机功率。UCC28704 具有集成 CC-CV 调节功能,无需使用光耦合器。PMP20771 利用同步整流在设计的负载范围内提高系统效率。
特性
- 满载时效率高于 88%
- 空载时 67mW 的低待机功耗
- 1oz,2 层电路板,7mm x 38mm 尺寸
- 采用初级侧调节,无需使用光耦合器
附件下载
Assembly drawing-TIDRTE2.pdf
Bill of materials (BOM)-TIDRTE1.pdf
Schematic-TIDRTE0.pdf
原理图PDF
全屏
评论
0 / 100
查看更多
