内容介绍
内容介绍
项目来源:STEVAL-IOD04KT1
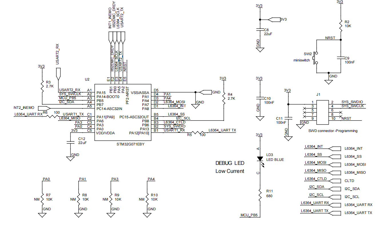
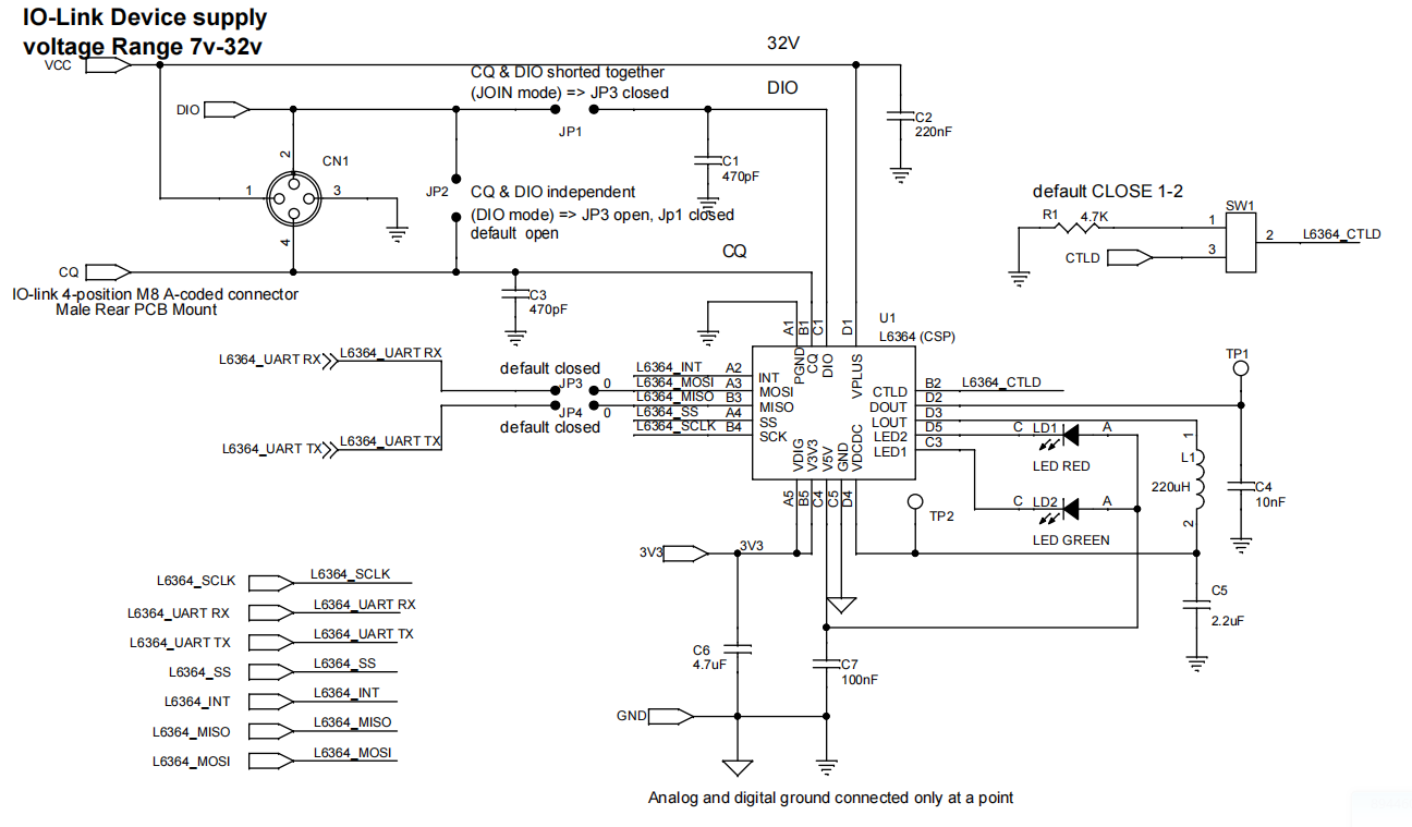
套件内容:STEVAL-IOD004V1 (45.8 x 8.3 mm)主板(不单独出售),其形状易于集成到工业传感器外壳中STLINK-V3MINI编程器和调试工具M8-M12工业连接器适配器(含20 cm电缆)14引脚扁平电缆主板特性:基于STM32G071EB(主流Arm)的工业传感器节点运行IO-Link v.1.1演示堆栈和MEMS控制软件,与IODD文件一起包含在STSW-IOD04K配套包中工作电压范围为7至32 V四极M8工业标准连接器L6364W嵌入式DC-DC转换器为所有板载IC提供3.3 V电源通用LED提供传输、编程/调试、警告和状态指示单独或联合选择CQ和DIO跳线切换传输模式选择(透明、单一、或多八位)复位按钮10针连接器用于传感器扩展选项SWD连接器,用于调试和编程防止浪涌(500 Ω耦合下最大 ± 3APK)和反极性已根据标准要求进行EMC和EMI测试通过RoHS认证
附件下载
um2943-getting-started-with-the-stswiod04k-software-pack-for-stevaliod04kt1-dual-iolink-industrial-sensor-node-stmicroelectronics.pdf
um2942-getting-started-with-the-industrial-smart-sensor-kit-based-on-l6364w-dual-iolink-device-transceiver-stmicroelectronics.pdf
products_and_solutions_for_io-link_technology.pdf
brfactory_web.pdf
steval-iod04kt1.pdf
steval-iod04kt1_bom.pdf
steval-iod04kt1_schematic.pdf
steval-iod04kt1_gerber.zip
原理图PDF
全屏
评论
0 / 100
查看更多
