内容介绍
内容介绍
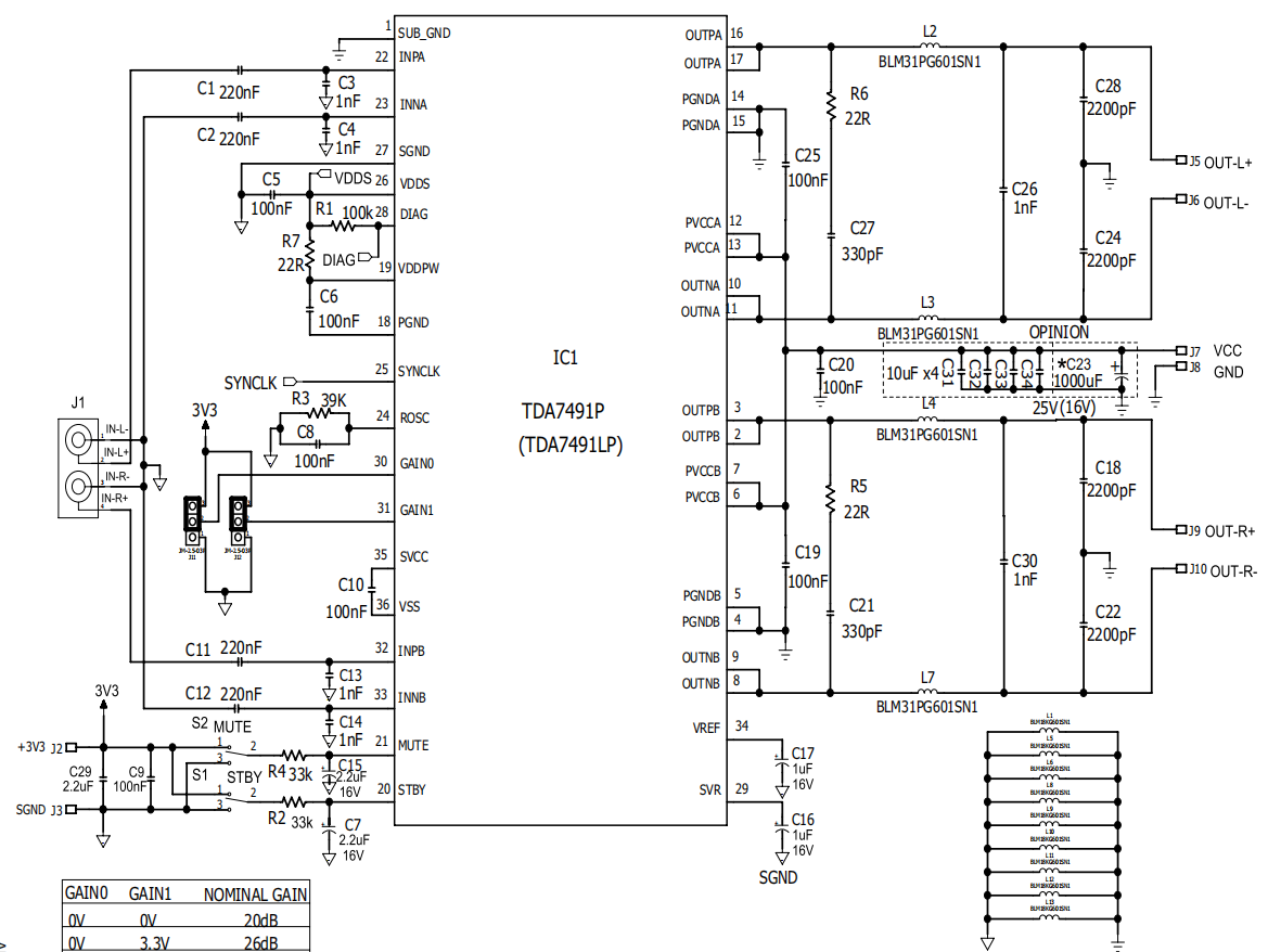
项目来源:STEVAL-CCA029V1
STEVAL-CCA029V1 演示板专为评估 TDA7491LP 双 BTL 类-D 音频放大器而设计。它在 THD = 10%,RL = 8 Ω,VCC = 9 V 时能够提供 5 W + 5 W 的连续输出功率,在 THD = 10%,RL = 4 Ω,VCC = 6.5 V 时同样能够提供 5 W + 5 W 的连续输出功率。电源电压范围为 5 V 至 14 V,具有 2 个 BTL(桥接负载)立体声通道。负载阻抗在 4 Ω 至 8 Ω 之间,提供 20 dB、26 dB、30 dB 和 32 dB 的增益设置。此外,它还具备欠压保护 (UVP) 功能,最低工作电压为 4 V,并支持外部同步。该板符合 RoHS 标准。
附件下载
an3956-5-w--5-w-dual-btl-classd-audio-amplifier-demonstration-board-based-on-the-tda7491lp-stmicroelectronics.pdf
steval-cca029v1.pdf
steval-cca029v1_bom.pdf
steval-cca029v1_schematic.pdf
steval-cca029v1_gerber.zip
原理图PDF
全屏
评论
0 / 100
查看更多
