内容介绍
内容介绍
项目来源:EVAL-L9301
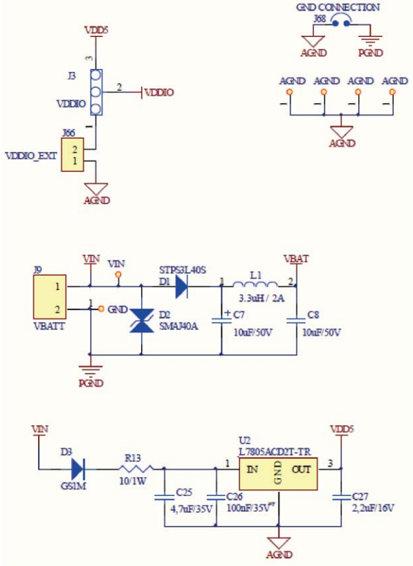
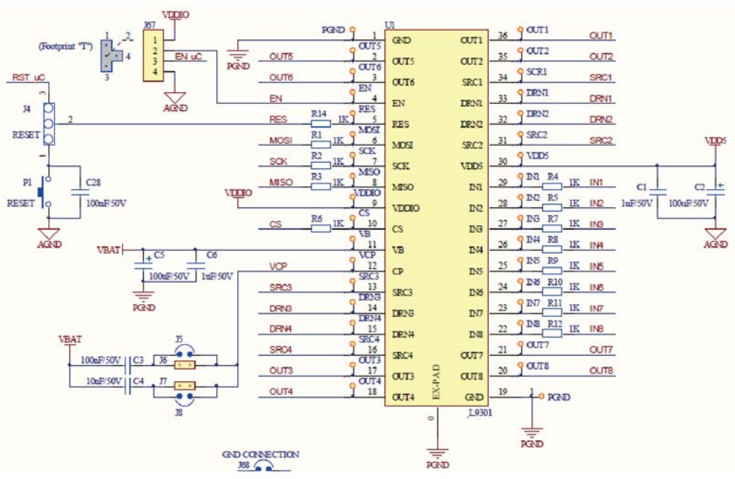
EVAL-L9301是一款评估板,专为智能功率器件L9301设计,主要应用于ABS阀门。它具备以下特性:
- 工作电池供电电压范围为5V至18V。
- 操作Vdd供电电压范围为4.75V至5.25V。
- 逻辑输入兼容TTL电平。
- 提供SPI接口,用于输出控制和诊断数据通信。
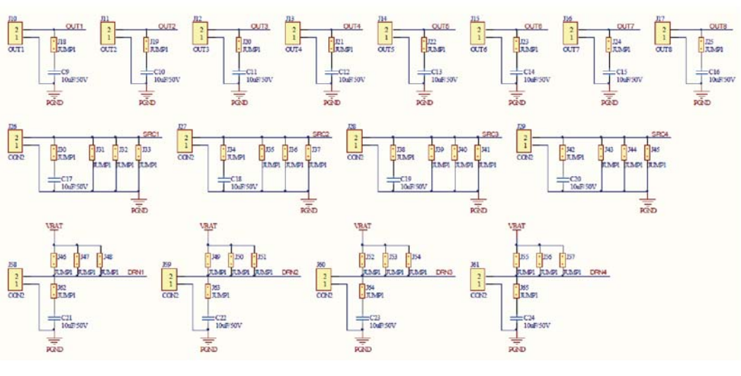
- 功率MOSFET配置:8个低侧开关驱动器、4个高侧加4个低侧开关驱动器,以及4种可配置的输出配置。
- 通过测试点和跳线可以访问所有相关引脚。
- 输入信号连接器与SPC560P-DISP发现板兼容。
- 可以通过简单的适配器连接通用微控制器板。
- 具备ISO脉冲电路保护。
- 设有复位按钮或微控制器复位功能。
附件下载
其他文件-en.eval-l9301_pcb.pdf
其他文件-en.eval-l9301_schem.pdf
物料清单文件-en.eval_l9301_bom.pdf
产品规格-en.eval-l9301.pdf
用户手册-en.um2091-evall9301-demo-board-hardware-documentation-stmicroelectronics.pdf
评论
0 / 100
查看更多
