内容介绍
内容介绍
项目来源:53L0-SATEL-I1
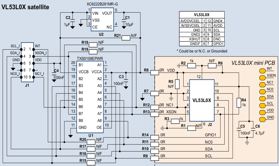
53L0-SATEL-I1是一款卫星板,专为简化客户设备的集成和基本手势检测应用而设计。该板载有VL53L0X 3合1测距和手势检测传感器、5至2.8V范围的调节器(输出电压:2.8V)以及VL53L0X信号接口电平转换器。由于其2.8V的调节器和电平转换器,VL53L0X卫星板可以用于任何2.8至5V供电的应用。支持真正的距离测量,独立于目标大小和反射率,并且能够在多模块应用中工作。PCB部分有穿孔,开发者可以断开迷你PCB,以便在2.8V供电应用中使用飞行引线,这使得它由于小尺寸更容易集成到开发和评估设备中。此外,该板还允许基本的手势识别用例。
附件下载
PCB生产文件-en.pcb-gerber-satel-53L0.zip
产品规格-en.53l0-satel-i1.pdf
评论
0 / 100
查看更多
