内容介绍
内容介绍
项目来源:X-NUCLEO-IHM16M1
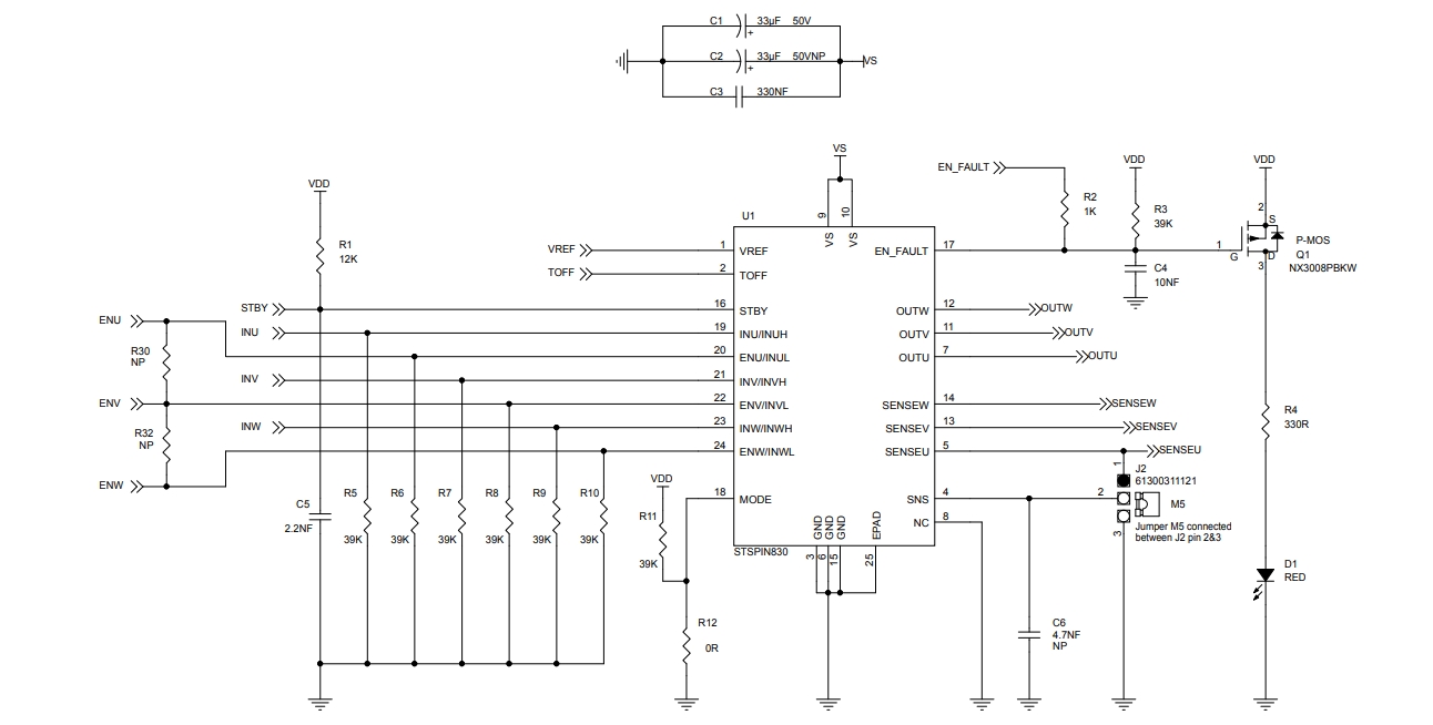
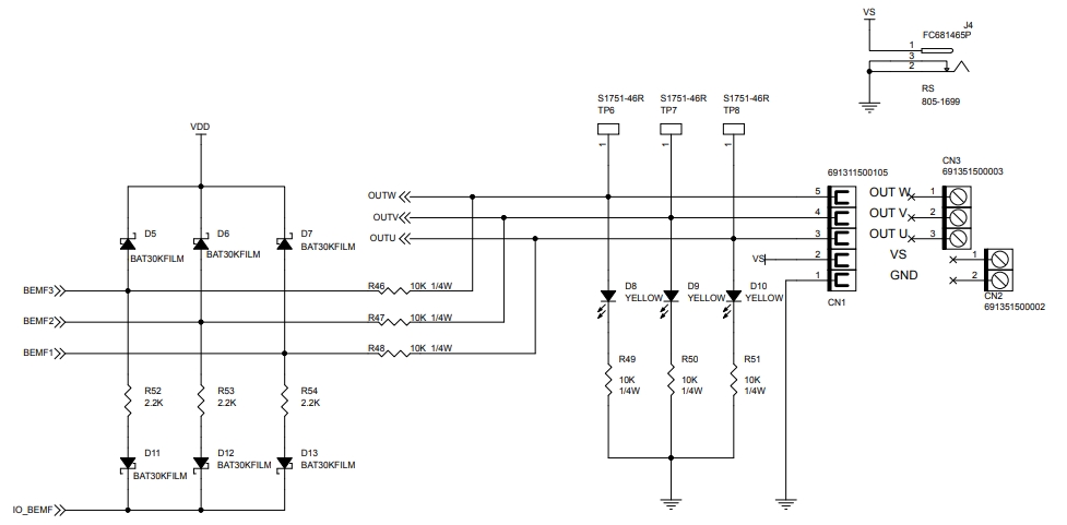
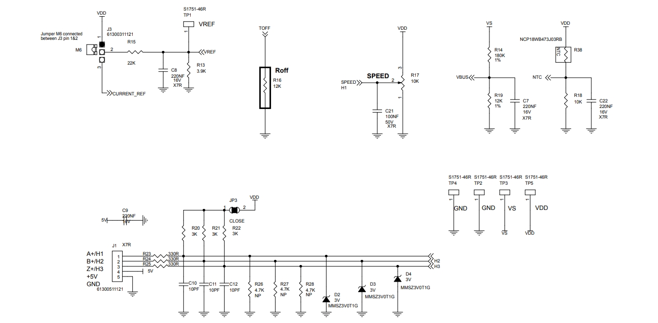
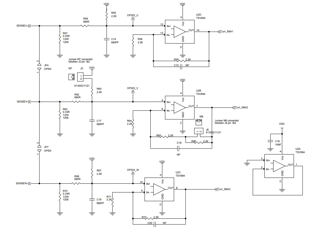
X-NUCLEO-IHM16M1是一款电机驱动扩展板,采用STSPIN830单片机驱动器,专为三相无刷电机设计。它支持7至45伏的运行电压,并能提供高达1.5安培的输出电流。该板支持单分流和三分流传感,具备灵活的直接驱动设置,可适用于3或6个PWM输入。此外,它还具备可调节的电流限制器、过电流、短路和互锁保护功能,以及热关闭和欠压锁定功能。BEMF(反电动势)传感电路、总线电压和PCB温度传感功能也是其特色。它还提供了霍尔效应传感器和编码器的输入接口。
附件下载
PCB生产文件-en.x-nucleo-ihm16m1_gerber.zip
原理图-en.x-nucleo-ihm16m1_schematic.pdf
物料清单文件-en.x-nucleo-ihm16m1_bom.pdf
x-nucleo-ihm16m1.pdf
um2419-getting-started-with-the-xcubespn16-threephase-brushless-dc-motor-driver-software-expansion-for-stm32cube-stmicroelectronics.pdf
um2415-getting-started-with-the-xnucleoihm16m1-threephase-brushless-motor-driver-board-based-on-stspin830-for-stm32-nucleo-stmicroelectronics.pdf
原理图PDF
全屏
评论
0 / 100
查看更多
