内容介绍
内容介绍
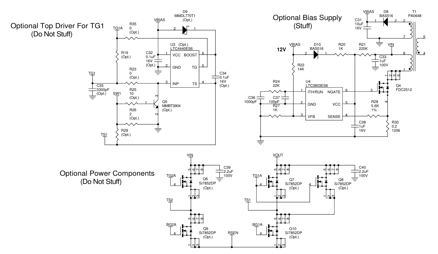
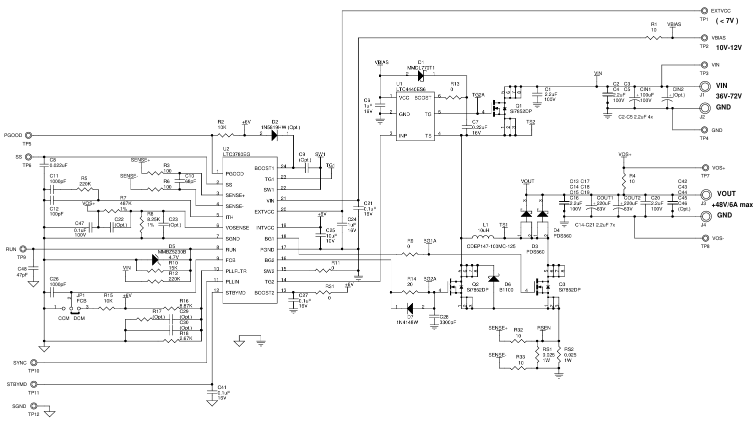
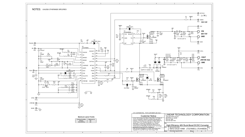
演示电路1046A是一款高效率的非隔离式降压-升压型DC/DC电源转换器,内置了LTC3780EG和LTC4440ES6两款芯片。LTC3780是一款高性能的四开关同步降压/升压稳压器,而LTC4440则是一款额定电压为100V的FET驱动器。该电路板设计用于输入电压范围为36V至72V,输出电压为48V。在25°C的室温条件下,若无冷却风扇,其最大输出电流可达5A;而在提供150LFM气流进行散热的情况下,最大输出电流可提升至6A。此外,该电路板还配备了一个可选的12V偏置反激式电源,使用LTC3803芯片,为LTC3780和LTC4440提供电源。
附件下载
原理图文件-1046asch.pdf
1046A.zip
DC1046A - Demo Manual.pdf
评论
0 / 100
查看更多
