项目/活动
资讯
毕业设计
电赛
云芯易绘
商城
Seeed专区
参考资料
仿真/工具
AI助手
发布项目
登录
/
注册
LTC3871高功率双向同步降压/升压转换器演示电路
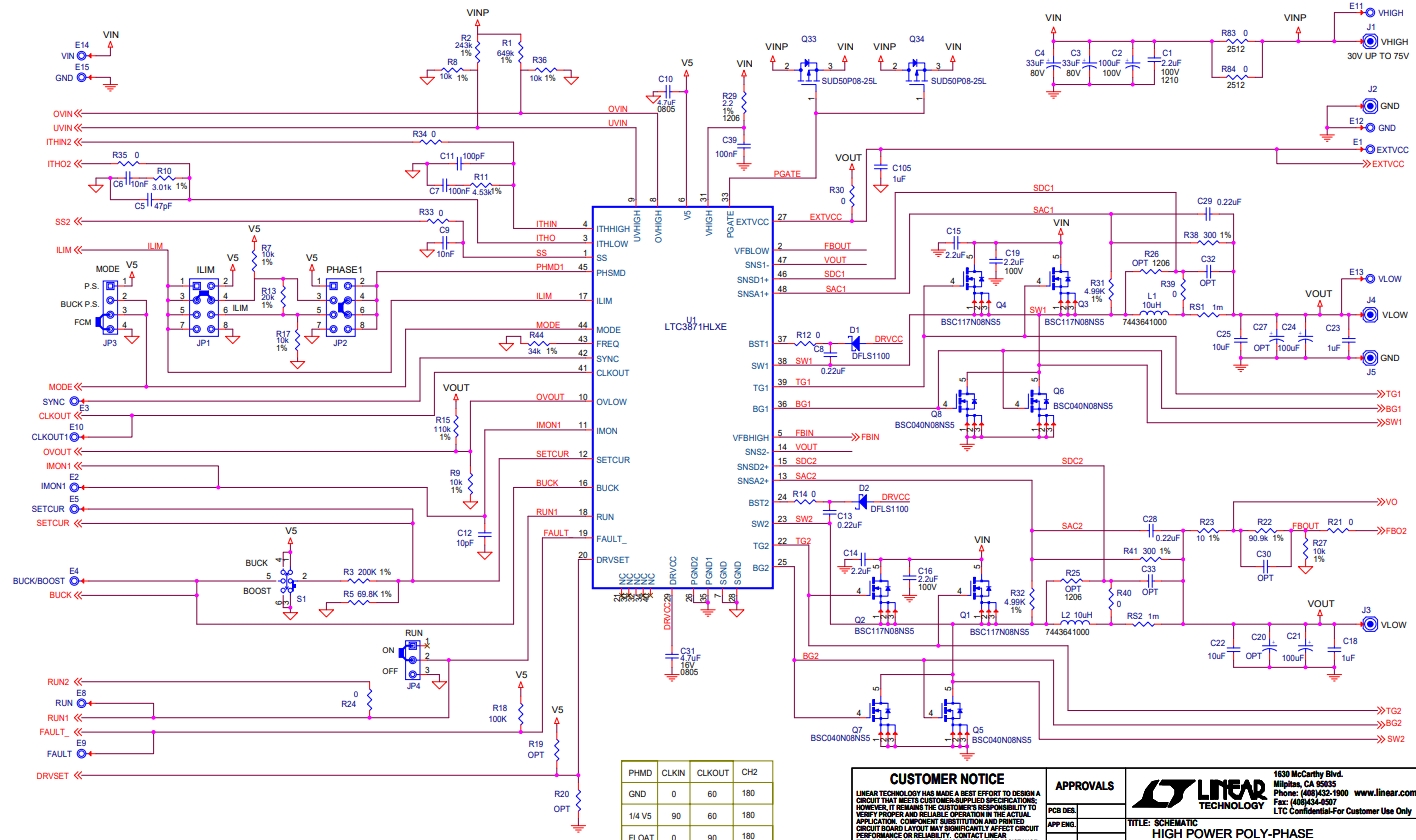
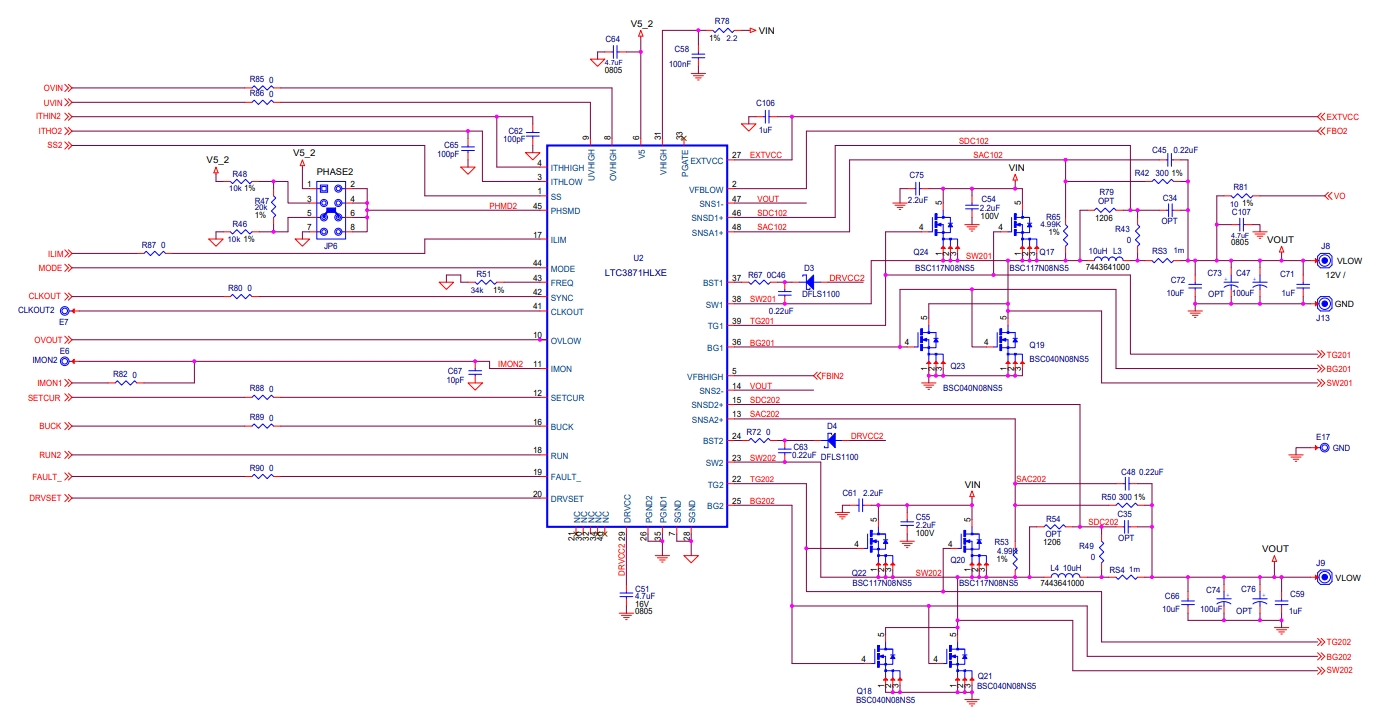
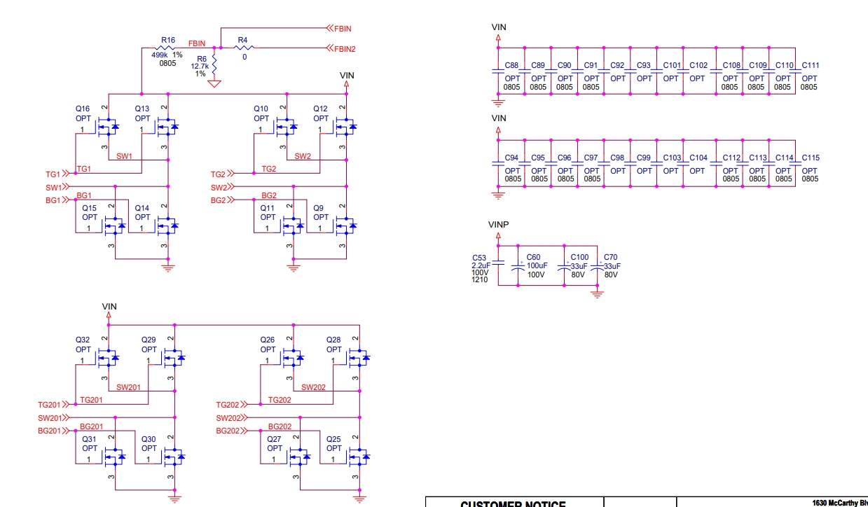
演示电路2348A是一款高功率、高效率的双向同步降压或升压型转换器,基于LTC3871芯片设计。该电路板提供两种操作模式:DC2348A-A版本配备两个LTC3871器件,支持4相操作;而DC2348A-B版本则使用单个LTC3871器件,支持2相操作。这种灵活的设计使其适用于多种电源管理应用。
标签
电源管理
开关DC-DC转换
降压-升压调节器
演示电路
Analog Devices Inc.
更新
2024-07-25
51
内容介绍
内容介绍
项目来源:
LTC3871HLXE#PBF 演示板 | 双向控制器,降压模式:30V ≤ VIN ≤ 75V,VOUT = 12V @ 60A;升压模式:10V ≤ VIN ≤ 13V,VOUT = 48V @ 15A
演示电路2348A是一款高功率、高效率的双向同步降压或升压型转换器,基于LTC3871芯片设计。该电路板提供两种操作模式:DC2348A-A版本配备两个LTC3871器件,支持4相操作;而DC2348A-B版本则使用单个LTC3871器件,支持2相操作。这种灵活的设计使其适用于多种电源管理应用。
附件下载
原理图文件-DC2348A3-A-SCH.pdf
原理图PDF
全屏
评论
0 / 100
发表评论
查看更多
硬禾服务号
关注最新动态
0512-67862536
info@eetree.cn
江苏省苏州市苏州工业园区新平街388号腾飞创新园A2幢815室
苏州硬禾信息科技有限公司
友情链接
STEP小脚丫
纳芯微电子
Copyright © 2024 苏州硬禾信息科技有限公司 All Rights Reserved 苏ICP备19040198号