内容介绍
内容介绍
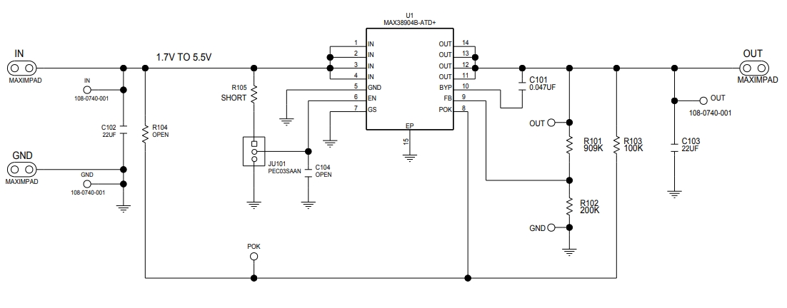
项目来源:MAX38904B评估套件
MAX38904B TDFN评估套件(EV套件)是专门设计来评估MAX38904B低噪声线性稳压器的性能。这款稳压器采用TDFN封装,能够接受1.7V至5.5V的输入电压,并可通过电阻配置提供0.6V至5.0V的输出电压。评估套件能够提供高达2A的电流,非常适合用于通信系统、测试设备、医疗设备、高端音频系统以及高分辨率数据采集系统等应用。
附件下载
MAX38904BEVK#TDFN ODB File - Design Files.zip
MAX38904BEVKTDFN Evaluation Kit for the MAX38904B Data Sheet (Rev. 0).pdf
评论
0 / 100
查看更多
