内容介绍
内容介绍
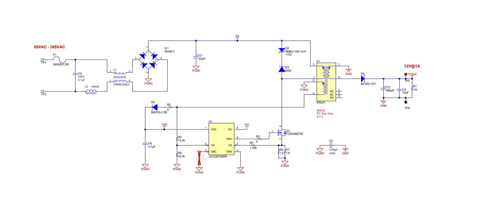
项目来源:12V/12W PSR 反激参考设计
PMP20634 参考设计是一种隔离式 DCM 反激设计,可提供 85V 到 265V 的通用交流线路输入,并产生一个能承受 12W 负载的 12V 输出。该设计使用 UCC28730 控制器,可在无负载的情况下实现超低待机功耗。它可在高压和低压线路中实现 85% 的效率,在 2 层电路板上的尺寸为 1 x 3 英寸。
特性
- 通用输入,85V 交流至 265V 交流
- 在低压和高压线路中可实现 85% 的效率
- 提供可选的隔离式禁用电路
- 初级侧调节可实现简单的设计
- 2 层电路板,1oz 铜,尺寸为 1 x 3 英寸
附件下载
Assembly drawing-TIDRRJ5A.pdf
Bill of materials (BOM)-TIDRRJ4A.pdf
Gerber file-TIDCDK8A.zip
PCB layout-TIDRRJ6A.pdf
Schematic-TIDRRJ3A.pdf
原理图PDF
全屏
评论
0 / 100
查看更多
