LTC6905 硅振荡器评估演示板
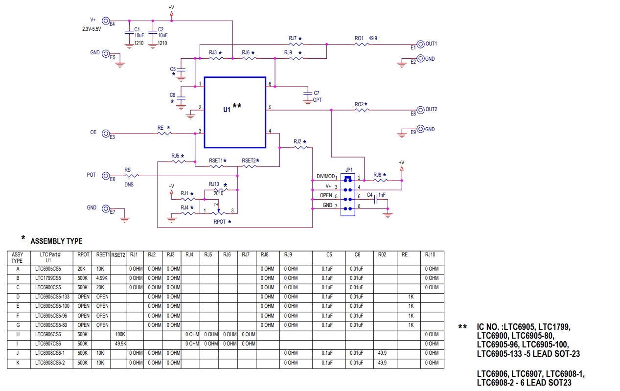
DC2073B 演示板是一款由凌力尔特(现为 ADI 公司的一部分)设计的参考电路板,专为评估 SOT23 封装的硅振荡器而设计。该演示板提供了 11 种不同的配置选项,包括 DC2073B-A 至 DC2073B-K,允许用户评估电阻器设定的振荡器集成电路(IC)和固定频率 IC 的性能。
标签
时钟和计时
时钟发生
演示板
Analog Devices Inc.
更新2024-08-26
35

内容介绍

DC2073B 演示板是一款由凌力尔特(现为 ADI 公司的一部分)设计的参考电路板,专为评估 SOT23 封装的硅振荡器而设计。该演示板提供了 11 种不同的配置选项,包括 DC2073B-A 至 DC2073B-K,允许用户评估电阻器设定的振荡器集成电路(IC)和固定频率 IC 的性能。

软硬件
元器件
LTC6905CS5#TRPBF
采用电阻器设定17MHz至170MHz频率的SOT-23封装振荡器
LTC6905CS5-100#TRMPBF
采用电阻器设定 17MHz 至 170MHz 频率的 SOT-23 封装振荡器
LTC6905CS5-133#TRMPBF
采用电阻器设定 17MHz 至 170MHz 频率的 SOT-23 封装振荡器
LTC6906CS6#TRPBF
具微功率和10kHz至1MHz电阻器设定频率范围的SOT-23封装振荡器
LTC6905CS5-80#TRMPBF
采用电阻器设定 17MHz 至 170MHz 频率的振荡器
LTC6908CS6-2#TRPBF
具扩频调制功能、采用电阻器设定频率的SOT-23封装振荡器
LTC6905CS5-96#TRMPBF
采用电阻器设定 17MHz 至 170MHz 频率的 SOT-23 封装振荡器
LTC6900CS5#TRPBF
低功率、1kHz至20MHz电阻器设定频率范围、SOT-23封装的振荡器
LTC6908CS6-1#TRPBF
具扩频调制功能、采用电阻器设定频率的SOT-23封装振荡器
LTC6907CS6#TRPBF
采用SOT-23封装、微功率、电阻器设定40kHz至4MHz频率的振荡器
LTC1799CS5#PBF
1kHz 至 33MHz 频率的 SOT-23 封装振荡器
附件下载
DC2073B - Schematic.pdf
DC2073B Demo Manual.pdf
DC2073B - Design Files.zip
原理图PDF
全屏
评论
0 / 100
查看更多
硬禾服务号
关注最新动态
0512-67862536
info@eetree.cn
江苏省苏州市苏州工业园区新平街388号腾飞创新园A2幢815室
苏州硬禾信息科技有限公司
Copyright © 2024 苏州硬禾信息科技有限公司 All Rights Reserved 苏ICP备19040198号