内容介绍
内容介绍
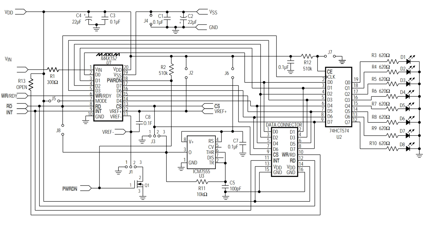
项目来源:MAX152评估板
MAX152评估套件(EV套件)是一个全面装配的电路板,提供了一个经过验证的设计和PCB布局,用于在高达400ksps的采样速率下对MAX152进行快速且简便的评估。该套件通过一个振荡器持续触发转换器,并通过LED实时显示转换结果。用户可以通过多个跳线对电路板进行配置,以适应MAX152的不同操作模式。此外,电路板还集成了数据手册中描述的低电流关断电路。MAX152评估套件配备了一个16引脚的数据连接器,便于与用户系统进行接口。该套件同样适用于评估5V MAX153芯片,其采样速率可达1Msps。MAX152评估套件适用于音频系统、电池供电应用、Burst Mode®数据采集、数字信号处理(DSP)、高速伺服环路、便携式无线电和电信等多种应用场景。
附件下载
使用说明文件-1024.pdf
评论
0 / 100
查看更多


