内容介绍
内容介绍
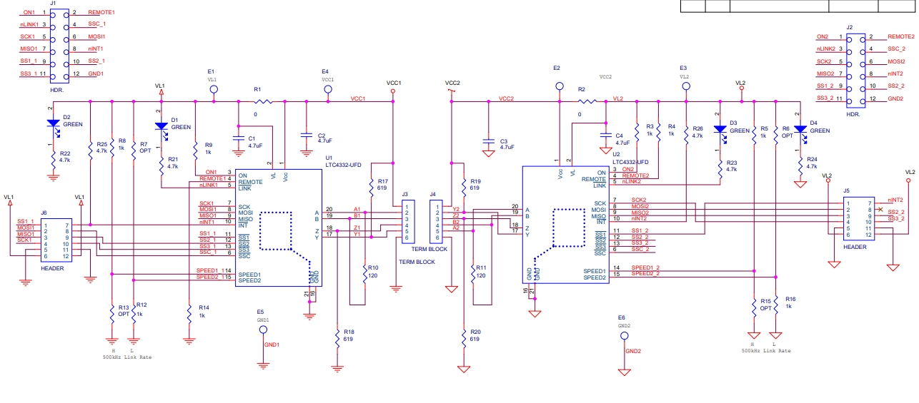
演示电路 2799A 采用 LTC4332 将具有 3 个从器件的 SPI 接口的传输距离扩展至长达 1200m (按照出厂配置,采用 500kHz SCK 时的传输距离为 150m)。DC2799A 专为与普遍使用的 Pmod 接口相兼容而设计,以支持该生态系统中许多主控器和从器件的简易评估。 LTC4332 是一款专为在高噪声工业环境中运行而设计的 2MHz SPI 总线扩展器。SPI 总线使用两根双绞线通过 ±60V 故障保护差分收发器进行扩展。LTC4332 具有 25V 的扩展共模电压范围,因而可跨不同的地电位进行桥接。 DC2799A 的本地端作为 4 个不同的 SPI 从器件与主机 SPI 主控器相连接。这些从器件支持 SPI 模式 (0,0) 或 (1,1) (CPOL、CPHA)。三个从器件与远端器件 (SS1、SS2、SS3) 相关联,第四个器件 (SSC) 用于配置 DC2799A 的 LTC4332 SPI 扩展器。DC2799A 的远端接口实现了一个具有 3 种不同从器件选择的 SPI 主控器。远端主控器支持所有四种 SPI 模式,可以将一种独特的模式与每个从器件选择相关联。 默认情况下,远程 SPI 模式均为模式 (0,0)。使用 SSC 从器件对本地端 LTC4332 进行写操作来配置远端 SPI 模式。 LTC4332 数据手册提供了完整的器件和工作原理说明以及应用信息。在阅读本演示手册时,应同时参阅该数据手册。LTC4332 采用 20 引脚 QFN 封装,并具有三种温度等级 (商业等级 0°C 至 70°C、工业等级 –40°C 至 85°C 和高温等级 –40°C 至 125°C)。
附件下载
原理图文件-710-DC2799A_REV03_PCA_SCHEMATIC.pdf
原理图PDF
全屏
评论
0 / 100
查看更多
