内容介绍
内容介绍
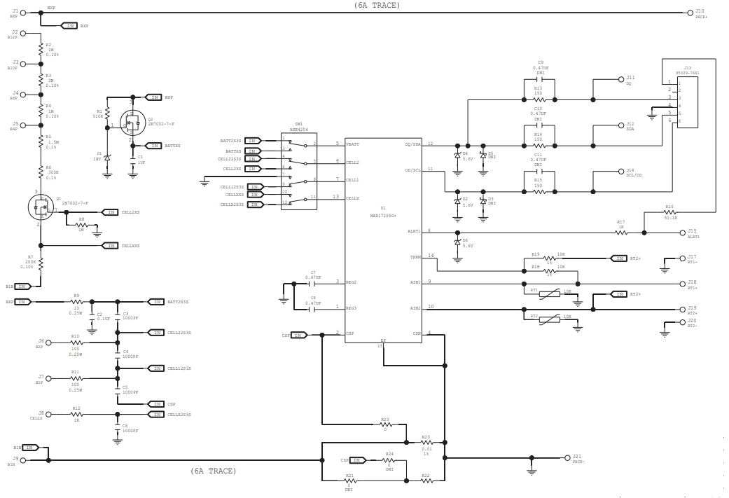
MAX17205G/MAX17205X/MAX17215G/MAX17215X评估套件(EV套件)是为手持式和便携式设备设计,用于评估ModelGauge™ m5系列独立锂离子电池电量表IC的全装配和测试过的表面贴装PCB。这些IC专为多节电池应用而设计,例如MAX17205和MAX17215。每个套件包括Maxim DS91230+ USB接口、IC评估板和RJ-11连接电缆。用户可以通过Maxim Integrated的官方网站下载适用于Windows 7或更新版本操作系统的基于Windows的图形用户界面(GUI)软件,以配合评估套件使用。
附件下载
Gerber文件-max17215g_evkit_d_odb.zip
MAX17205GEVKIT-MAX17215XEVKIT.pdf
评论
0 / 100
查看更多
