内容介绍
内容介绍
项目来源:AD7685 评估套件
EVAL-AD7685CBZ是一款针对AD7685模数转换器(ADC)的全功能评估套件。该评估板设计灵活,既可以独立使用,也可以与评估控制器板结合使用。当与评估控制器板配合使用时,用户可以利用提供的软件工具进行全面的性能分析。此外,软件中还包含了技术笔记,详细说明了评估板在独立使用和配合评估控制器板使用时的操作和设置方法。
附件下载
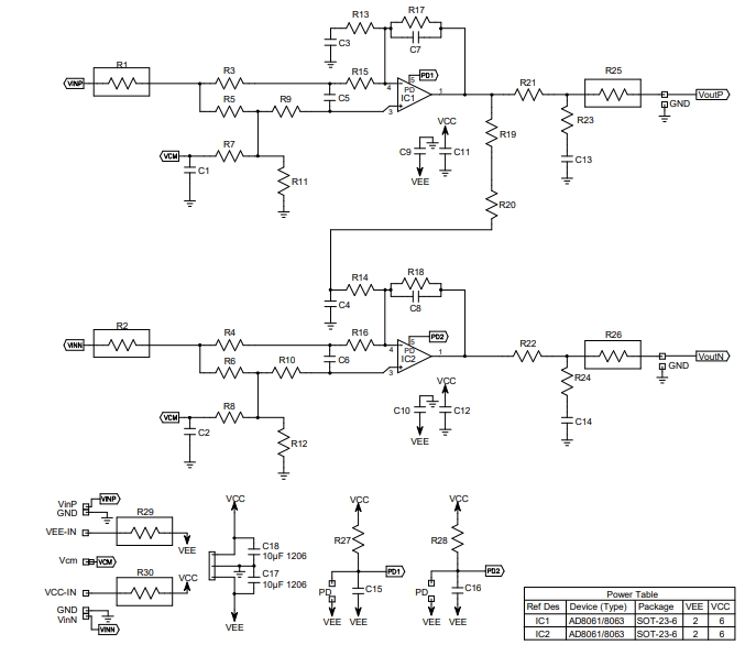
设计工程文件-6-Lead_SOT-23_ADC_Driver_UG-682.pdf
UG-682 6-Lead SOT-23 ADC Driver for the 8-10-Lead Family of 14-16-18-Bit PulSAR ADC Evaluation Boards (Rev. 0).pdf
UG-340Evaluation Board for the 10-Lead Family 14-16-18-Bit PulSAR ADCs.pdf
评论
0 / 100
查看更多
