内容介绍
内容介绍
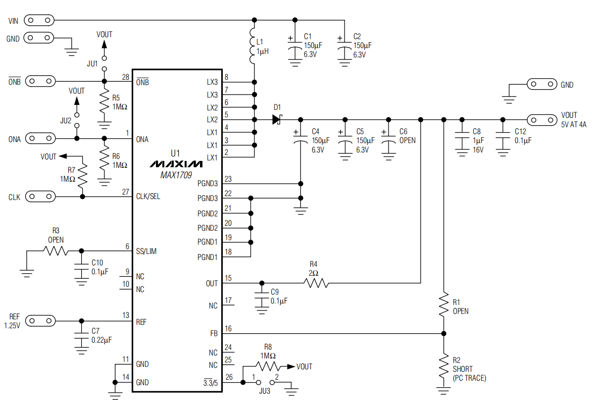
项目来源:MAX1709评估板
MAX1709评估套件(EV套件)是一种升压型DC-DC开关稳压器,设计用于1至3节电池输入或2.5V至3.3V的稳压电源输入。该套件能够接受0.7V至VOUT的正输入电压,并将其转换为更高的、引脚可选的输出电压。其效率可达到87%,并且能够支持高达4A的输出负载电流。评估套件在固定的600kHz PWM频率下工作,允许使用较小的电感器。通过套件上的可移动跳线,用户可以选择3.3V或5V的输出电压。此外,电路板上还设有额外的焊盘,用于安装调整输出电压的电阻。该评估套件采用表面贴装元件,并已经完全装配和测试,便于快速评估。
附件下载
2415:MAX1709评估板 Data Sheet.pdf
评论
0 / 100
查看更多
