内容介绍
内容介绍
项目来源:MAX20330A评估套件
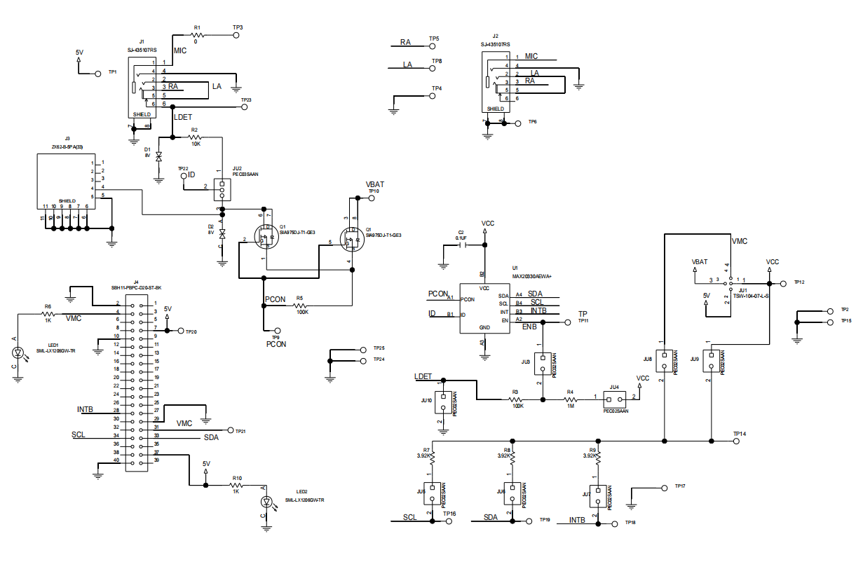
MAX20330A评估套件(EV套件)是一个全面装配和测试过的电路板,用于演示MAX20330A这款高电压能力的ID检测器件。该套件已经安装了MAX20330AEWA+芯片,支持USB或3.5mm音频插孔的ID检测,并具备工厂模式检测功能。评估套件拥有经过验证的PCB布局设计,适用于电子书、智能手机、平板电脑等设备。
附件下载
MAX20330AEVKIT Evaluation Kit for the MAX20330A Data Sheet (Rev. 1).pdf
MAX20330AEVKIT ODB File - Design Files.tgz
评论
0 / 100
查看更多
