内容介绍
内容介绍
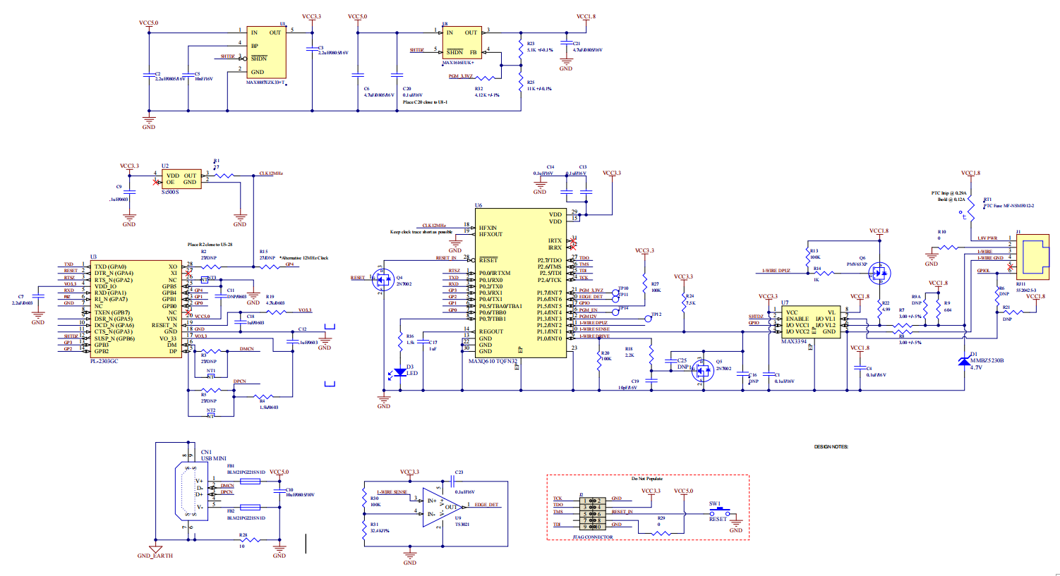
DS9481R-200是一款USB转1-Wire®适配器,可轻松地将PC连接到1-Wire器件。该适配器为RJ11连接器提供信号,与支持1.8V数据I/O电平的1-Wire和iButton®器件进行通信。此外,该适配器可提供支持和信号以便对1-Wire/iButton EEPROM器件进行编程。为提供完整的硬件解决方案,DS9481R-200可轻松与DS9120插座适配器系列一起使用,从而为1-Wire从机器件创建1-Wire PC编程器(更多信息请联系工厂)。iButton的等效从机硬件解决方案为DS1402D-DR8。 应用 耗材识别和认证 参考设计许可证管理 传感器/配件认证和校准 系统知识产权保护
附件下载
DS9481R200 USB-to-1-WireiButton 1.8V Adapter Data Sheet (Rev. 1).pdf
评论
0 / 100
查看更多
