内容介绍
内容介绍
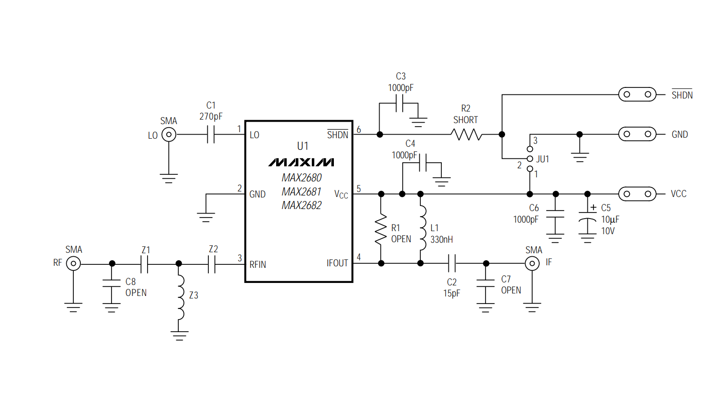
MAX2680/MAX2681/MAX2682评估套件(EV套件)是为简化MAX2680、MAX2681和MAX2682下变频混频器的评估而设计的。这些套件允许测试所有器件功能,无需额外支持电路。信号的输入和输出通过SMA连接器实现,便于与射频(RF)测试设备连接。尽管所有三个评估套件使用相同的PCB板,但RF输入匹配元件针对每个器件在900MHz的RF频率下进行了优化。选择适合您性能需求的器件对应的评估套件至关重要。MAX2680/MAX2681/MAX2682数据手册中的选型指南提供了每个器件的功率增益、输入IP3、噪声系数和电源电流等不同组合的详细信息。IF输出匹配元件则针对70MHz的中频(IF)进行了优化。所有匹配元件均可调整,以匹配400MHz至2.5GHz的RF频率和10MHz至500MHz的IF频率。数据手册中的表2和表4提供了在其他RF和IF工作频率下适用于每个器件的元件值。这些评估套件适用于400MHz、900MHz、2.4GHz ISM波段无线电、蜂窝电话、无线电话、IEEE 802.11和无线数据、个人通信系统(PCS)以及无线本地环路(WLL)等应用。
附件下载
1935:MAX2680、MAX2681、MAX2682评估板Data Sheet.pdf
MAX2681EVKIT BOM.pdf
评论
0 / 100
查看更多
