内容介绍
内容介绍
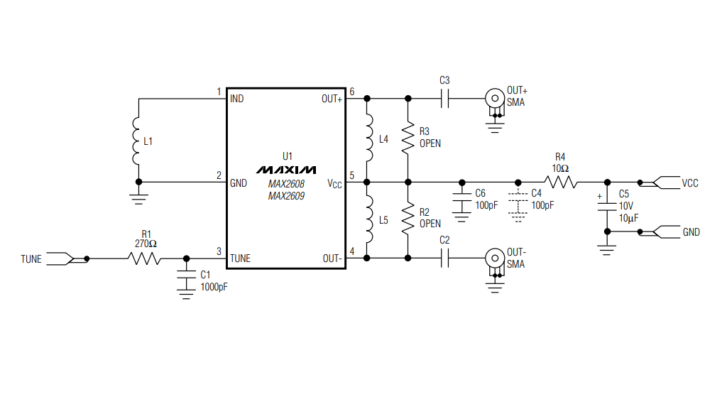
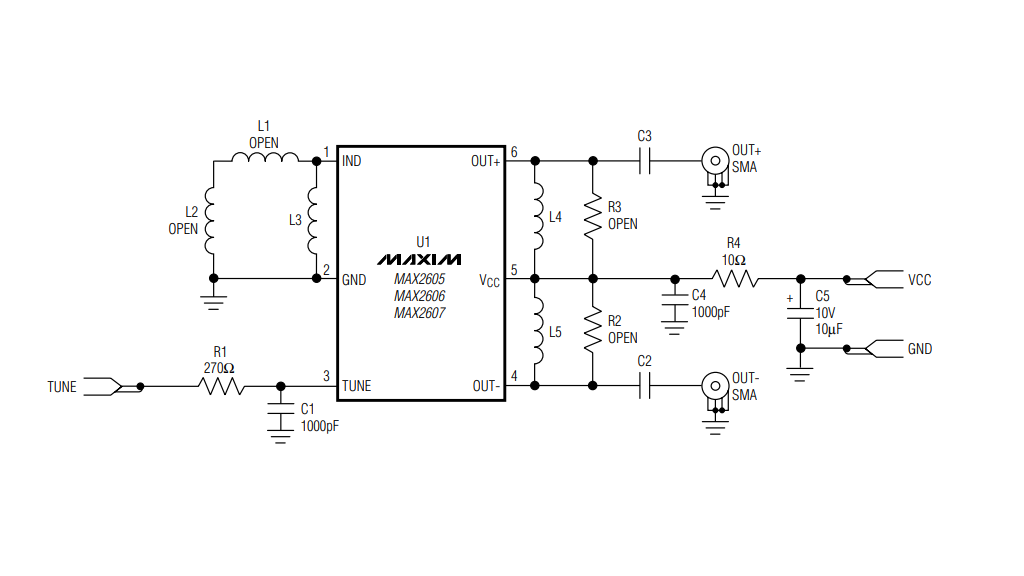
- MAX2605-MAX2609评估套件(EV套件)是为简化压控振荡器(VCO)系列的评估而设计的。这些套件允许用户测试器件的性能,无需额外支持电路。所有信号输出均采用SMA连接器,方便与射频(RF)测试设备连接。这些评估套件已经完全装配并经过测试,振荡频率设定在各自VCO的中间范围。它们适用于2.4GHz ISM波段、902MHz至928MHz ISM波段、蜂窝与PCS移动电话、通用中频振荡器、GPS接收机以及陆地移动无线装置等多种应用场景。
附件下载
2324:MAX2605、MAX2606、MAX2607、MAX2608、MAX2609评估板Data Sheet.pdf
评论
0 / 100
查看更多
