内容介绍
内容介绍
项目来源:MAX618评估板
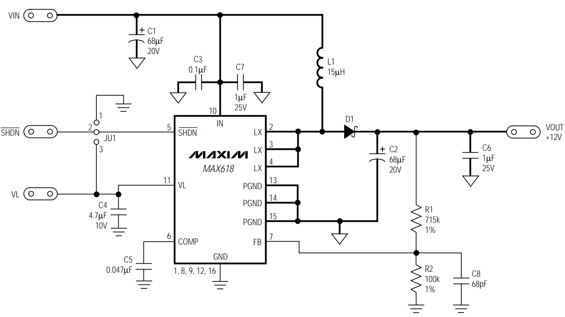
MAX618评估套件(EV套件)是一款高效的升压型开关稳压器,具备恒定频率和PWM控制功能,并内置了一个2A、28V的n沟道MOSFET。这款评估套件能够接受从+3V到VOUT的输入电压,并将其转换为12V的输出电压,同时提供高达500mA的输出电流。其转换效率超过90%,工作频率为250kHz,使得可以使用小型外部元件。MAX618评估套件是完全装配和测试过的表面贴装电路板,适用于汽车电源DC-DC转换器、工业+24V和+28V系统、LCD显示器和掌上电脑等多种应用。
附件下载
使用说明文件-2041.pdf
评论
0 / 100
查看更多
