内容介绍
内容介绍
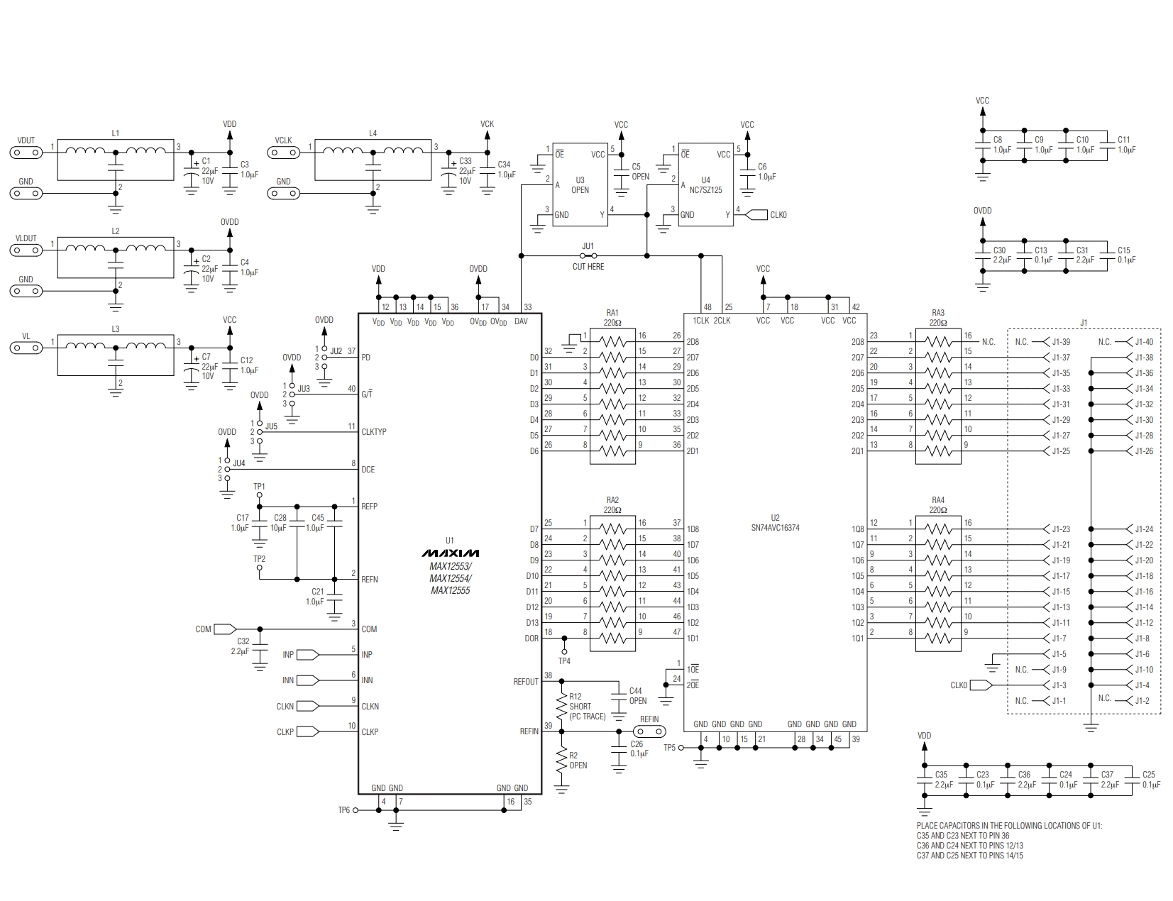
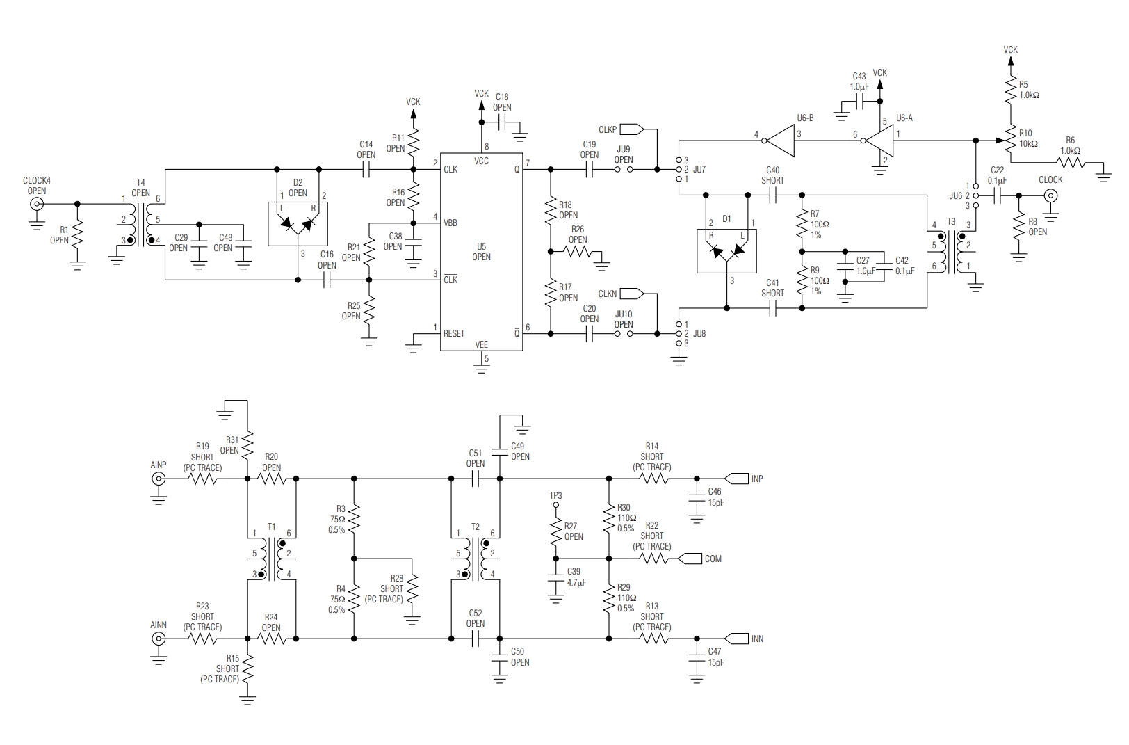
MAX12553/MAX12554/MAX12555评估板(EV kit)是一套经过全面安装和测试的PCB板,专为评估一系列14位模数转换器(ADC)而设计。这些ADC能够接收差分或单端模拟输入信号,而评估板特别设计为可以使用单一的单端模拟信号源来评估这两种类型的信号。由ADC生成的数字输出信号可以通过用户自备的高速逻辑分析仪或数据采集系统方便地捕获。评估板支持1.8V和3.3V的电源电压,并内建了能够从用户供给的交流信号产生低抖动时钟信号的电路。
这些评估板适用于多种应用,包括中频和基带通信接收器、蜂窝、点到点微波、HFC、WLAN、低功耗数据采集、医学成像系统(例如正电子放射断层成像PET)、便携式仪表、视频成像等。
附件下载
MAX12553EVKIT-MAX12555EVKIT.pdf
评论
0 / 100
查看更多
