内容介绍
内容介绍
项目来源:MAX1238评估板
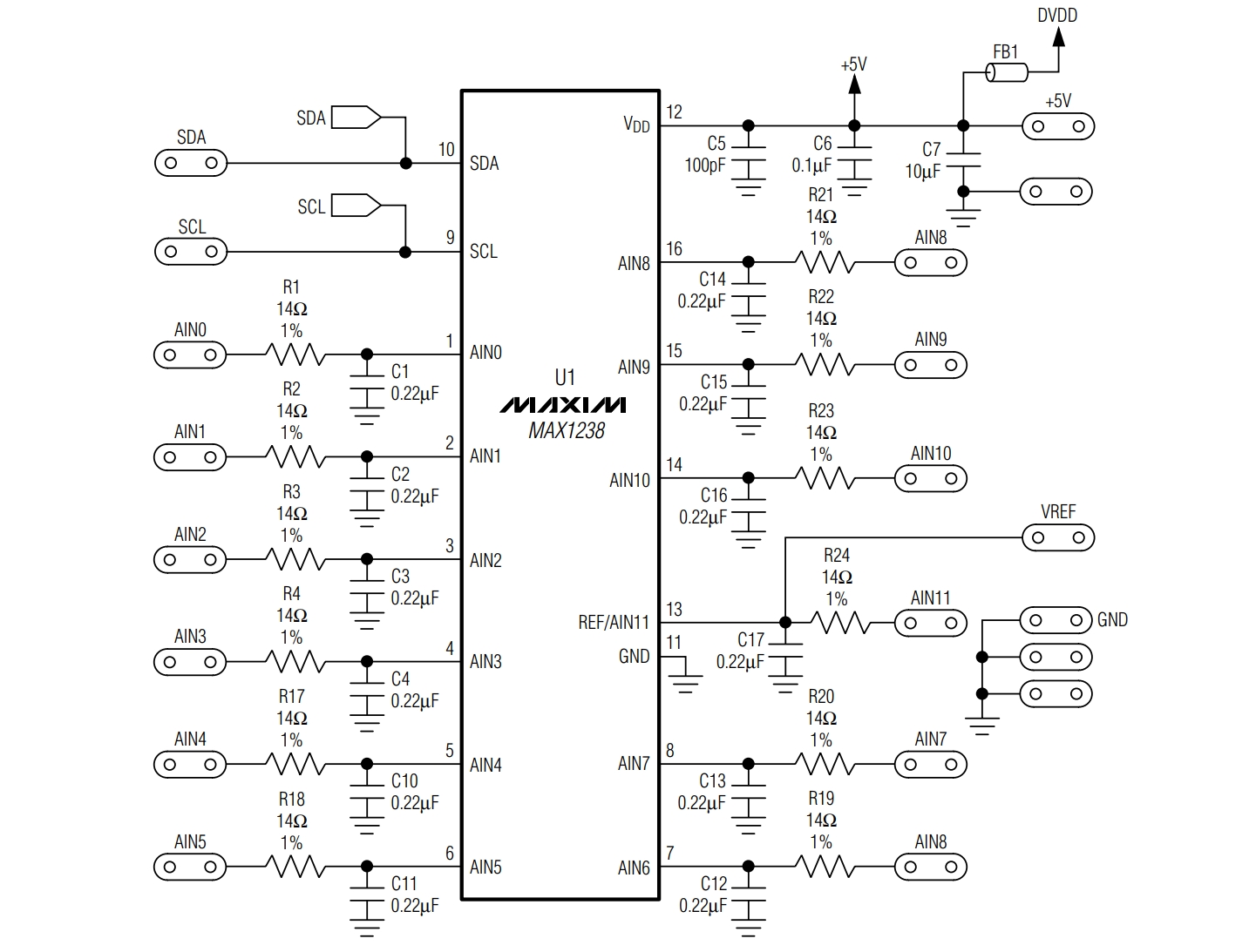
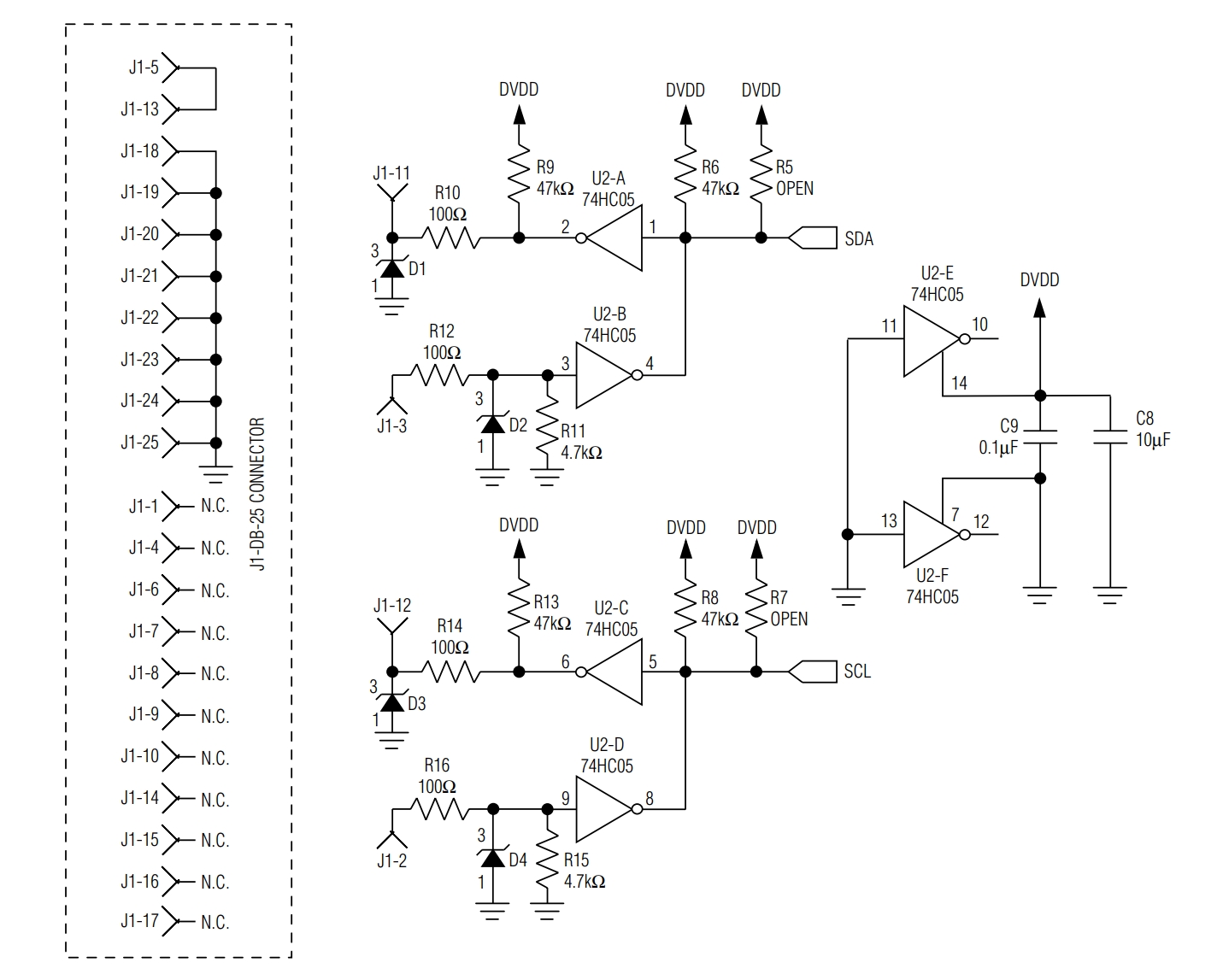
MAX1238评估板(EV kit)是专为评估MAX1238设计的一套系统。MAX1238是一款12位分辨率、12通道(包含6个差分通道)的模数转换器(ADC),具备2线串行接口。该评估板支持三种2线接口速度模式:标准模式(S-Mode)、快速模式(F-Mode)和高速模式(HS-Mode),但随板提供的Windows® 95/98软件仅支持S-Mode。此软件利用IBM兼容PC的并行端口,模拟具有2线接口(S-Mode)的处理器,并提供了一个用户友好的图形用户界面(GUI),通过控制按钮和菜单来测试MAX1238的性能。若要使用个人电脑全面评估MAX1238,可通过订购MAX1238EVKIT实现。此外,该评估板适用于多种应用,包括电池供电测试设备、手持便携应用、医疗仪器、接收信号强度指示、太阳能供电远端系统和系统监控等。
附件下载
使用说明文件-3473.pdf
评论
0 / 100
查看更多
