内容介绍
内容介绍
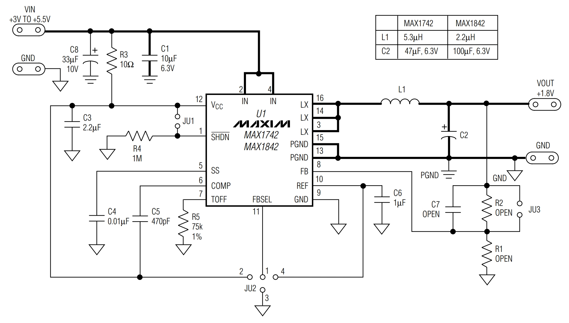
项目来源:MAX1742、MAX1842评估板
MAX1742和MAX1842评估套件(EV套件)是专为评估这两种高效降压型开关稳压器而设计的。这些稳压器能够从+3V至+5.5V的输入电源中提供+1.8V的可调输出电压。MAX1742的输出电流可达1A,而MAX1842则可提供高达2.5A的输出电流。这些稳压器内置同步整流器,工作频率高达1MHz,从而最小化外部组件的需求。它们采用电阻编程的固定关断时间电流模式操作,提供卓越的负载和线路瞬态响应,并实现高达95%的效率。通过添加反馈电阻R1和R2或使用跳线选择+1.1V、+1.5V、+1.8V或+2.5V的预设电压,这些评估套件也能够用于评估其他输出电压。这些套件适用于多种应用,包括5V或3.3V至低电压的转换、芯片组供电、CPU I/O环以及笔记本电脑和亚笔记本电脑。
附件下载
使用说明文件-2435.pdf
评论
0 / 100
查看更多
