内容介绍
内容介绍
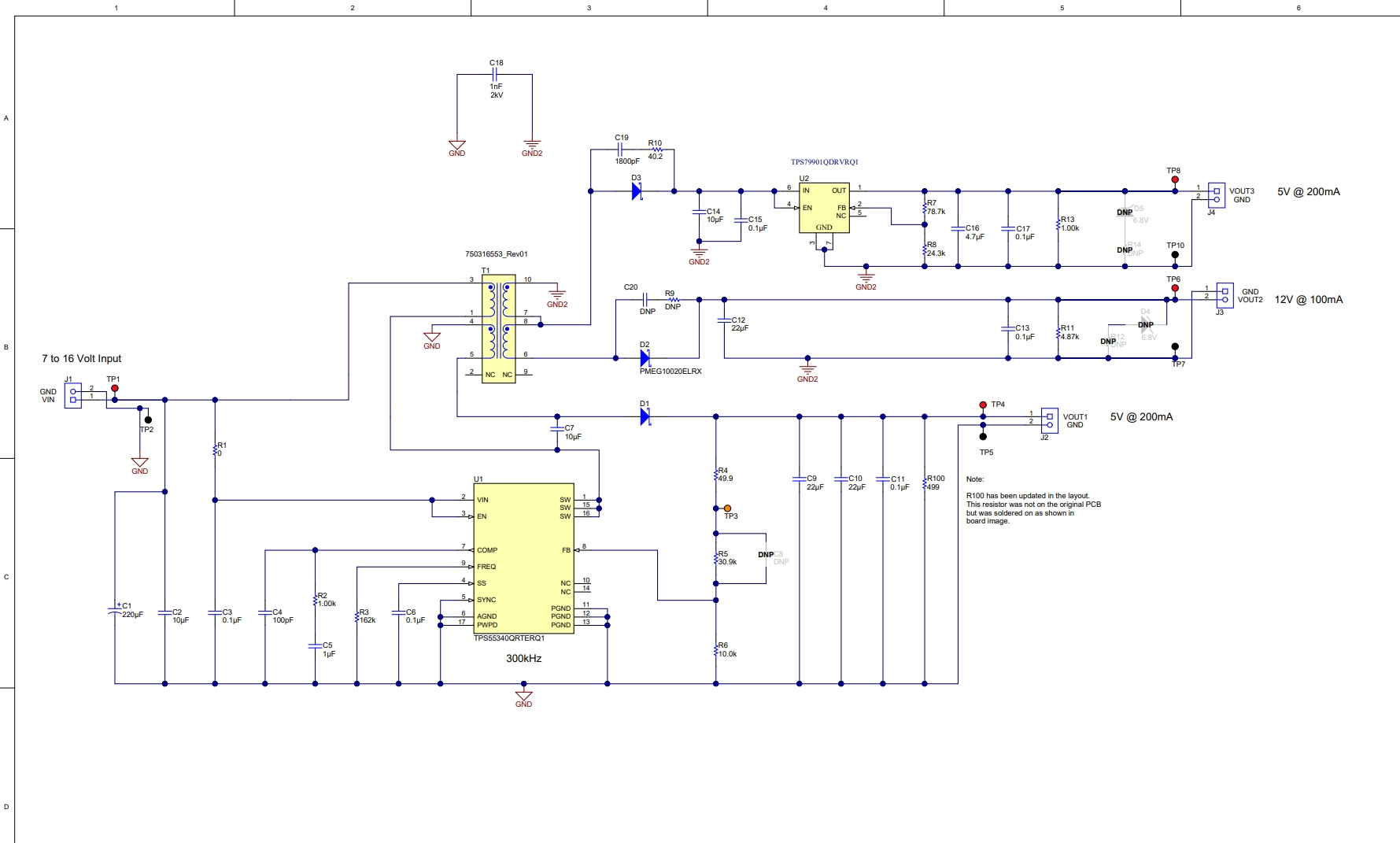
PMP20550 是一种简单的设计,使用 SEPIC 产生 3 个电源轨,其中 2 个与输入电源隔离。此设计完全使用汽车级 IC 和磁性元件。PMP20550 参考设计采用可选组件设计而成,允许用户根据需要调整输出电压精度。
特性
- 7 至 16 VDC 输入,5V 输出 (0.5A)、隔离式 5V 输出 (0.2A)、隔离式 12V 输出 (0.1A)
- 隔离式输出
- 完全采用汽车级 IC 和磁性元件
- 可提供测试报告
附件下载
Assembly drawing-TIDRPQ4.pdf
Bill of materials (BOM)-TIDRPQ3.pdf
Gerber file-TIDCD54.zip
PCB layout-TIDRPQ5.pdf
Schematic-TIDRPQ2.pdf
原理图PDF
全屏
评论
0 / 100
查看更多
