内容介绍
内容介绍
项目来源:MAX35104 评估板
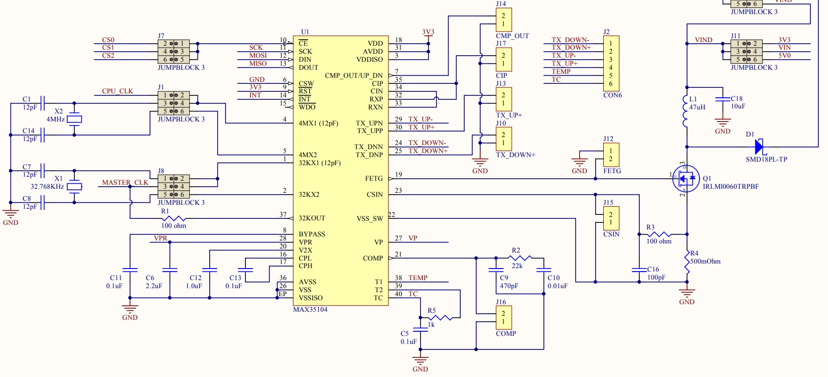
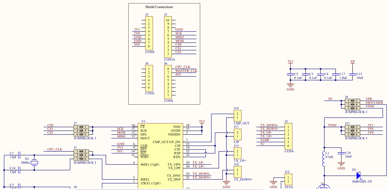
MAX35104EVKIT2是一款Arduino®兼容的评估板,内嵌MAX35104时间至数字转换器(TDC)。该评估板设计用于支持多轴距离测量和气流检测应用,能够与其他MAX35104EVKIT2评估板堆叠使用。PCB板设计有多个裸露的测试点,便于使用示波器进行信号分析,同时板上的跳线设计使得硬件配置实验更为便捷。此评估板虽然设计上兼容Arduino控制器,如MAX32625MBED#,但也适用于任何主机微控制器架构。MAX35104EVKIT2评估板适用于多种应用,包括医用呼吸机、超声波煤气表等。
附件下载
MAX35104EVKIT2.pdf
评论
0 / 100
查看更多
