内容介绍
内容介绍
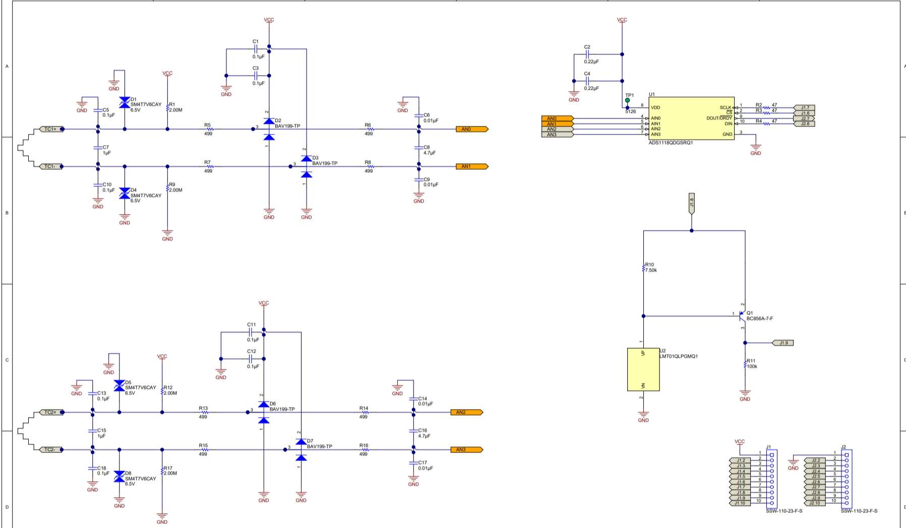
项目来源:汽车类高温传感器 (HTS) 参考设计
TIDA-01235 参考设计的主要目的是提供一种高密度、低成本、高精度的热电偶模拟前端。设计中包含的保护策略可保护模拟前端不受耦合瞬态影响。此设计满足汽车尾气温度传感器的要求。
特性
- 与 N 型热电偶探头兼容
- 针对 –40°C 至 1300°C(热电偶的温度范围)的设计规格
- –40°C 至 1300°C 温度范围上的精度 < ±1°C
- 使用 LMT01-Q1 实施冷端补偿 (CJC)
- 热电偶前端配备防耦合瞬态、浪涌瞬态保护
附件下载
Assembly drawing-TIDRNY2.pdf
Bill of materials (BOM)-TIDRNY1.pdf
Design Guide-TIDUCC1.pdf
Gerber file-TIDCCQ3.zip
PCB layout-TIDRNY3.pdf
Schematic-TIDRNY0.pdf
原理图PDF
全屏
评论
0 / 100
查看更多
