内容介绍
内容介绍
项目来源:MAX1452 评估系统
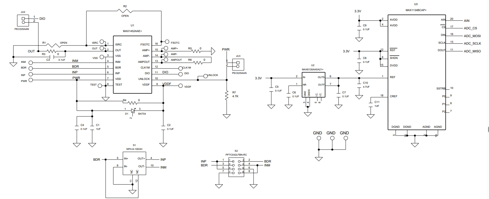
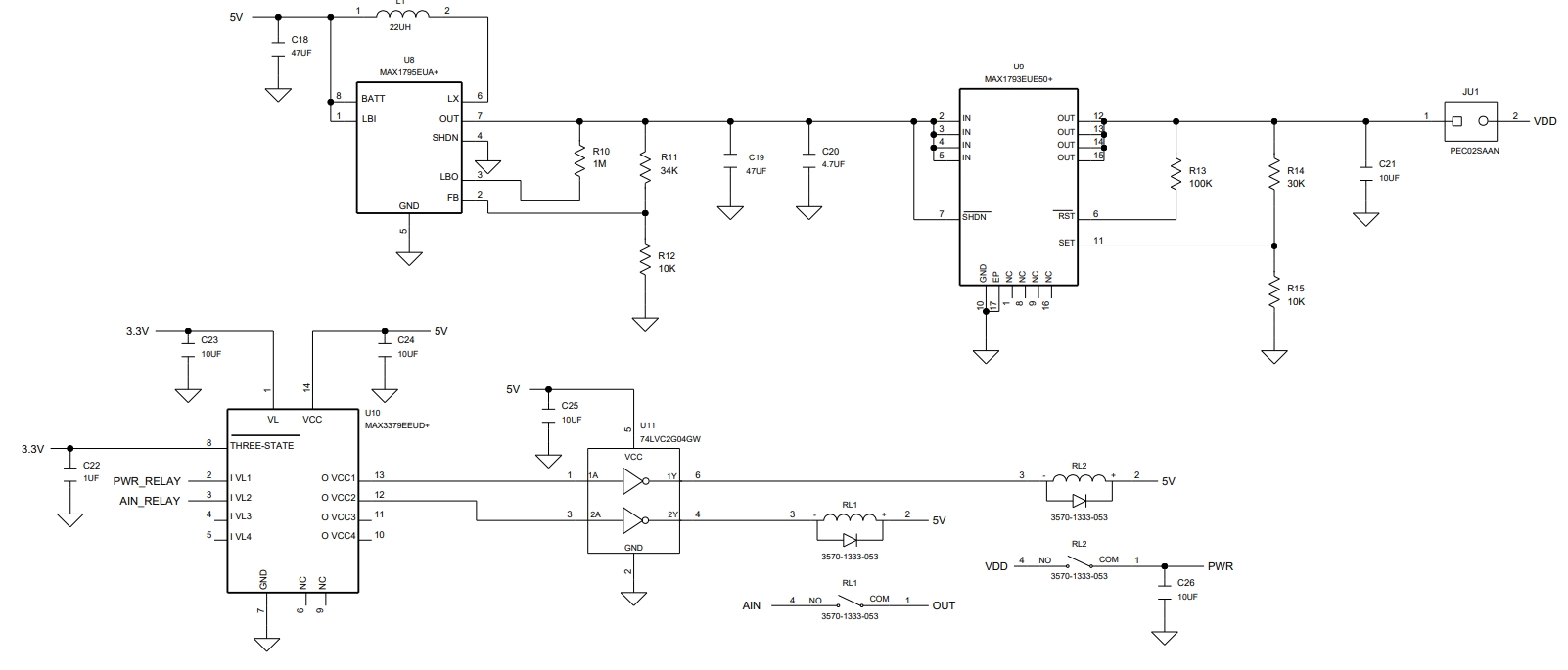
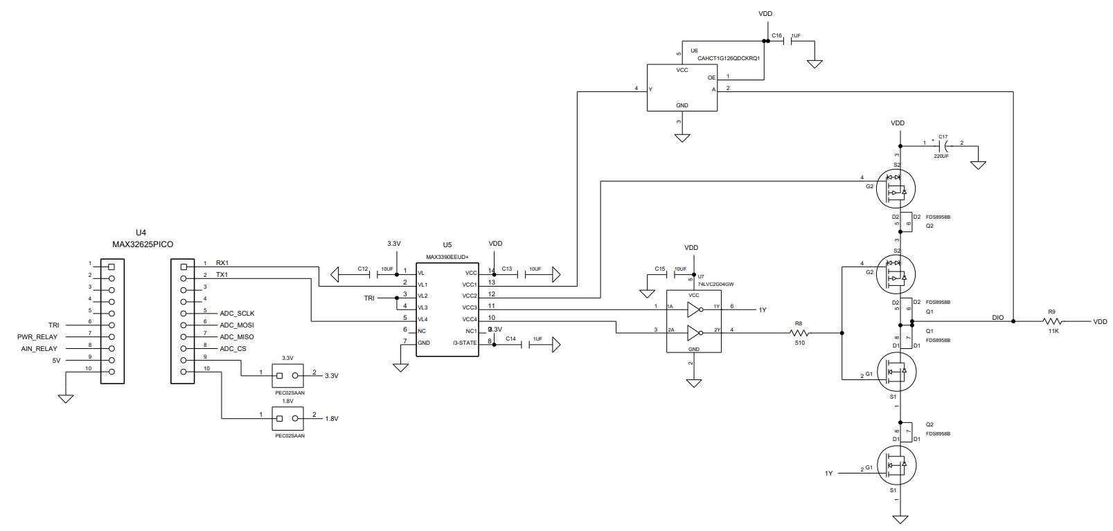
MAX1452评估系统(EV系统)由MAX32625PICO主板和MAX1452评估套件(EV套件)组成。该系统配备了与Windows® 10兼容的软件,提供了一个用户友好的图形用户界面(GUI),以便用户能够方便地测试和熟悉IC的功能。MAX1452评估套件中包含了必要的接口电路,以实现IC与MAX32625 PICO主板之间的通信,并且已经预装了16引脚SSOP封装的MAX1452AAE+芯片。该评估系统适用于加速度传感器、湿度传感器、压力传感器、阻性传感器、应变仪以及变送器与发送器等多种传感器的校准与控制。
附件下载
MAX1452BEVKIT-MAX1452EVSYS.pdf
评论
0 / 100
查看更多
