内容介绍
内容介绍
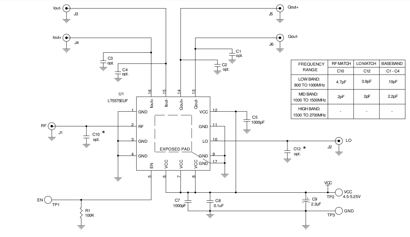
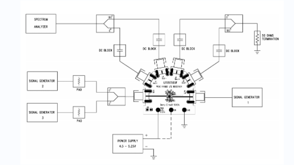
演示板DC1048A是针对LT5575芯片设计的1.5GHz至2.7GHz直接转换I/Q接收器。LT5575是一款800MHz至2.7GHz的高线性度直接转换正交解调器,专为通信接收器应用优化,能够将射频信号直接转换为具有高达490MHz带宽的I和Q基带信号。该芯片集成了平衡的I和Q混频器、本振缓冲放大器以及精密的高频正交相位移器。芯片上的宽带变压器提供了50Ω的单端接口,用于射频和本振输入。在射频接收器系统中,仅需少量外部电容即可应用。DC1048A设计用于评估LT5575在1.5GHz至2.7GHz频率范围内的性能,并且可以通过在射频输入和本振输入端口安装外部并联电容来优化低于1.5GHz的输入频率。
附件下载
DC1048A - Schematic.pdf
DC1048A - Demo Manual.pdf
DC1048A - Design File.zip
原理图PDF
全屏
评论
0 / 100
查看更多
