内容介绍
内容介绍
项目来源:MAX5079评估板
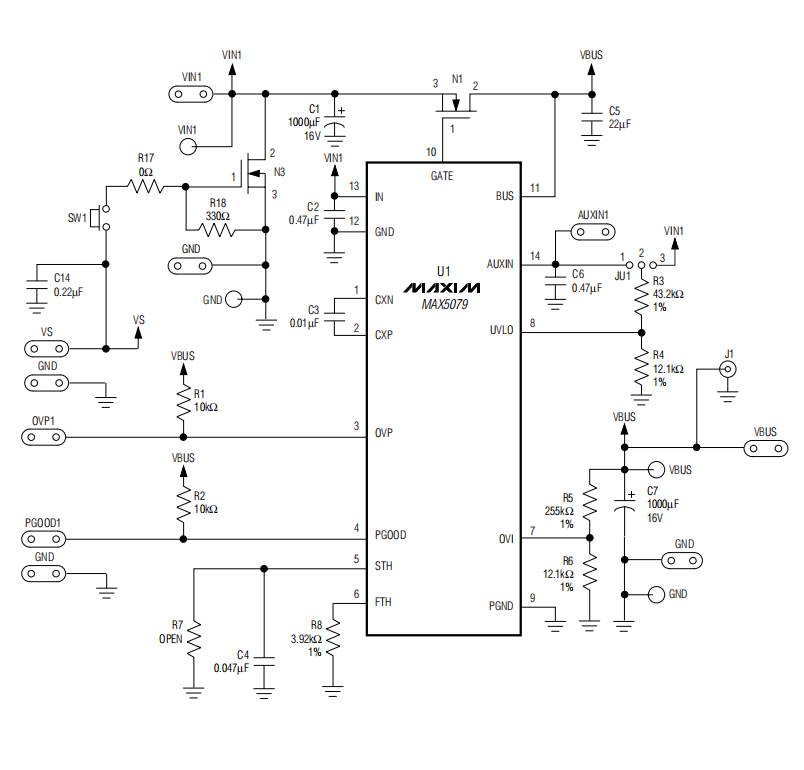
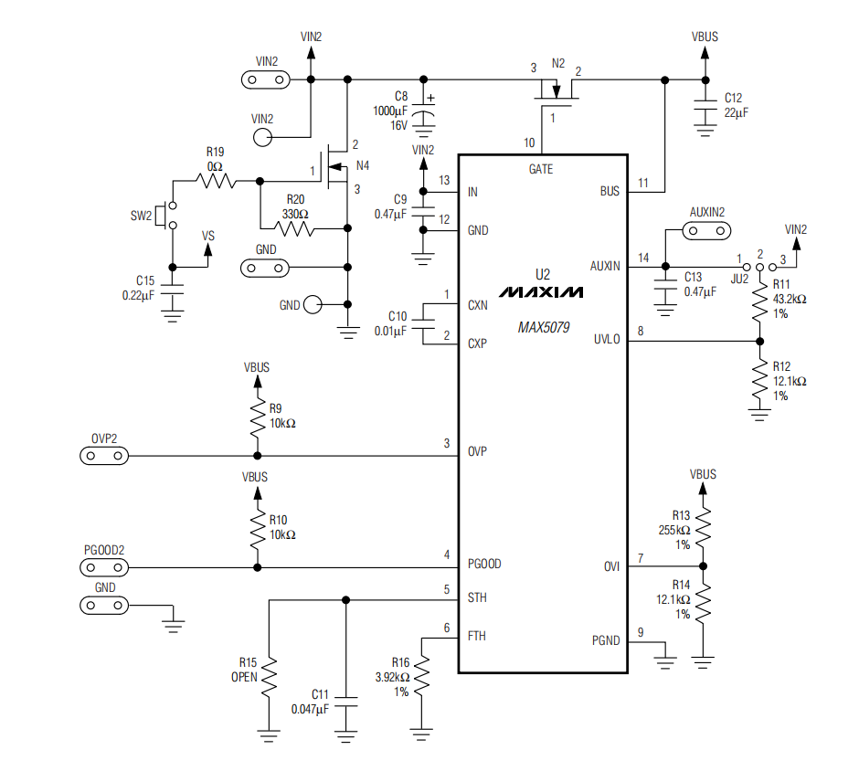
MAX5079评估板(EV kit)用于演示并联电源系统中MAX5079 “或” MOSFET控制器的功能。该评估板采用“或” MOSFET并联连接两个电源,可模拟故障状态,并演示故障状态下电源总线的隔离功能。该评估板采用3.0V至12.6V输入电压。外部欠压锁定门限设置为3.0V,过压门限设置为13.2V。如果重新配置电路且选用额外的辅助电源,工作电压可以低至1V。配合n沟道MOSFET,MAX5079控制器可实现正向压降极低的二极管功能。 该评估板上的MAX5079控制器分别监视VIN1和VIN2的输入电压,并与电源总线电压VBUS比较。当VIN_电压升至高于VBUS电压时,MOSFET快速导通。如果任意一路VIN_电源电压降至低于VBUS,则MAX5079以2A (典型值)吸入电流对MOSFET栅极放电,并在200ns (典型值)内关断MOSFET,与总线有效隔离。应用基站线卡N+1冗余电源系统网络线卡可并联的DC-DC转换器模块RAID服务器
附件下载
MAX5079EVKIT Evaluation Kit for the MAX5079 Data Sheet (Rev. 0).pdf
评论
0 / 100
查看更多
